四川发布养老服务政策“大礼包”!快@爸妈
四川省人民政府办公厅关于印发四川省推进基本养老服务体系建设实施方案的通知

公布四川省基本养老服务清单、实施社会适老化改造、丰富老年人文化生活......记者从省政府网获悉,日前,省政府办公厅印发《四川省推进基本养老服务体系建设实施方案》(以下简称《方案》),提出了4方面共19项重点任务,为全体老年人提供方便可及、价格可负担、质量有保障的基本养老服务。
《方案》提出,到2025年,基本养老服务制度体系基本健全,基本养老服务清单不断完善,服务对象、服务内容、服务标准等清晰明确,服务供给、服务保障、服务监管等机制不断健全,基本养老服务体系覆盖全体老年人。
基本养老服务更加暖心
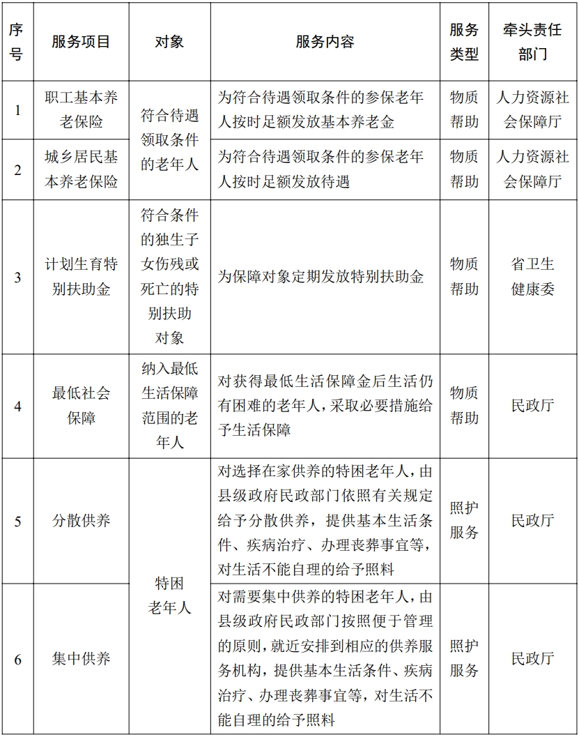
23项基本养老服务项目公布
建立基本养老服务清单制度是《方案》提出的重点任务之一。《方案》明确,制定发布省级基本养老服务清单,将基本养老服务清单内容纳入基本公共服务范畴,将购买基本养老服务纳入政府向社会力量购买服务指导性目录。记者梳理发现,此次公布的“四川省基本养老服务清单”共有23项服务项目,涉及职工基本养老保险、计划生育特别帮扶金、老年教育、高龄津贴等,清单明确了对象、服务内容、服务类型和牵头责任部门。
一起来看清单具体内容



《方案》要求,各地要因地制宜制定实施基本养老服务清单,服务项目、覆盖范围和实现程度不得低于省级基本养老服务清单要求。我省也将统筹考虑经济社会发展水平、财力状况等因素,动态调整四川省基本养老服务清单。
精准服务主动响应
开展困难老年人关爱巡访与帮扶
建立精准服务主动响应机制,《方案》提出将开展老年人能力综合评估,推动评估结果全省范围内互认、各部门按需使用,作为领取老年人补贴、接受基本养老服务的依据。
同时,加强残疾人服务大数据建设,推动残疾老年人在身份识别、待遇享受、服务递送、无障碍环境建设等方面实现资源整合。
根据《方案》,我省还将开展困难老年人关爱巡访与帮扶,面向孤寡、独居、空巢、留守、失能、重残、计划生育特殊家庭等老年人提供探访关爱服务,并实现困难老年人巡访关爱服务县级全覆盖。
实施社会适老化改造
提供智能便捷适老的公共服务
在提高基本养老服务供给能力方面,《方案》提出将分级分类配建补齐居家社区养老服务设施,形成城市居家社区“15分钟养老服务圈”。发展满足基本养老服务需求和服务高龄、失能失智老年人的全生命周期服务的照护型养老机构。推动党政机关和国有企事业单位所属培训疗养机构转型为普惠型养老服务设施。
将深化公办养老机构改革,实行公办养老机构入住评估轮候制度,在满足兜底保障需求基础上,优先为经济困难的失能失智、孤寡、残疾、计划生育特殊家庭老年人提供低偿托养服务,逐步为社会老年人提供基本养老服务。同时,《方案》明确,现役军人家属、退役军人和其他优抚对象,符合规定条件申请入住公办养老机构的,同等条件下优先安排。
《方案》提出,将实施社会适老化改造──
在城镇老旧小区改造中,因地制宜开展适老化设施改造。通过开展社区公共场所无障碍改造、消防设施改造、因地制宜增加活动场地设施、有条件的加装电梯等措施,为老年人提供安全、舒适、便利的社区环境。
在公共服务适老化改造提升中,聚焦出行、就医、消费、文娱、办事等高频事项和服务场景,为老年人提供智能便捷适老的公共服务。
值得注意的是,针对老年人所面临的“数字困境”,《方案》明确,将加强信息无障碍建设,保留线下服务途径,这也为老年人获取服务提供了便利。
推进“互联网+护理服务”
让老年人在“家门口”幸福养老
如何让老年人在“家门口”幸福养老?
《方案》提出,将发展“家庭养老床位”,采取政府补贴、购买服务等方式,为特殊困难高龄、失能、残疾老年人家庭实施适老化改造,配备辅助器具和防走失装置等设施。
同时,实施老年助餐示范行动,构建全域覆盖、政企协同的老年助餐服务网络。并积极探索“物业+养老”的服务模式,支持社区助浴点、流动助浴车、入户助浴等多种业态发展。还将推进“互联网+护理服务”,为有需求的老年人提供居家医养服务。
而在老年人的业余生活上,《方案》提出,将大力发展老年教育、丰富老年人文化生活以及做好老年人体育工作。包括搭建老年教育资源共享服务平台,建设四川老年教育数字化公共服务平台;鼓励各地定期举办老年文化艺术节、老年文艺汇演、老年“春晚”、老年书画大赛等文化活动,培育老年文化品牌;提供更适合老年人特点和需求的健身场所,广泛开展老年健身赛事等。
此外,《方案》还提出要通过做好长期护理保险试点、加强基本养老服务财政支持、完善用地支持政策和鼓励社会广泛参与等方式加强基本养老服务要素支撑。例如,鼓励试点地区健全老年人失能等级评估体系,将老年人急需的辅助器具服务纳入长期护理保险基金支付范围。落实养老服务机构用电、用水、用气、用热享受居民价格政策。建立养老护理相关职称体系,拓宽养老护理领域专业技术人才成长通道。




微信公众号
政务微博
头条号
