四川疾控健康提示(2021年10月26日)
10月25日0—24时,31个省(自治区、直辖市)和新疆生产建设兵团报告新增本土确诊病例29例、本土无症状感染者5例。截至26日11时,此轮疫情已波及陕西、内蒙古、甘肃、宁夏、北京、贵州、湖南、湖北、河北、青海、四川和山东等多个省(自治区、直辖市),已有2个高风险地区和17个中风险地区。
四川省疾控中心提示您:
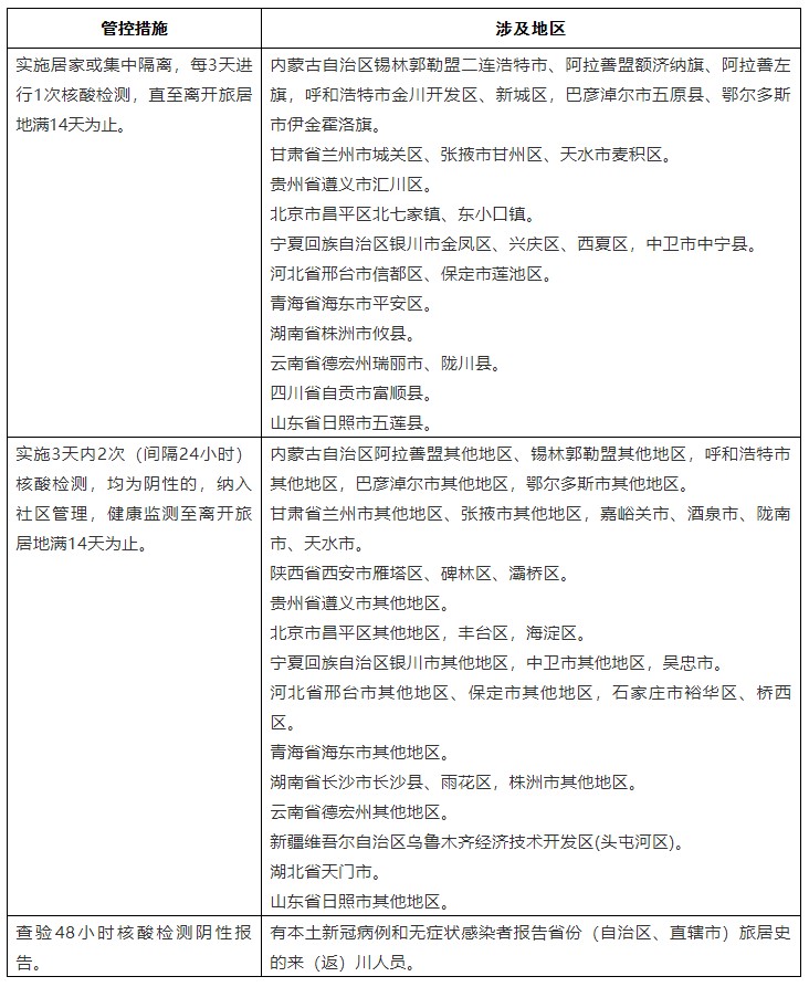
管控措施
对14天内有中高风险地区所在县(市、区)和直辖市、省会城市所在街道旅居史的来(返)川人员,实施居家或集中隔离,每3天进行1次核酸检测,直至离开旅居地满14天为止。
对14天内有中高风险地区所在地级市和直辖市、省会城市所在区旅居史的来(返)川人员,实施3天内2次(间隔24小时)核酸检测,均为阴性的,纳入社区管理,健康监测至离开旅居地满14天为止。
公布本土新增感染者但暂未划定中高风险地区,以及疫情风险较高的地市相关来(返)川人员参照上述规定执行。
有本土新冠病例和无症状感染者报告省份(自治区、直辖市)旅居史的来(返)川人员,查验48小时核酸检测报告。
(具体防控时间节点和地区见下文表格部分)
专家建议
关注疫情动态和中高风险地区信息发布。及时关注官方公布的新发病例轨迹,与公布病例有时空交集者应第一时间报备当地社区或居(村)委会,配合做好相关防控措施(14天内本土病例曾乘坐的交通工具信息见下文)。
请尽量避免前往中高风险地区及有病例报告的地区,日常坚持做好勤洗手、戴口罩、勤通风、一米线这“防疫四件套”。
关注自身健康状况,如出现发热、干咳、乏力、咽痛、嗅(味)觉减退、腹泻等症状,请佩戴口罩尽快到医疗机构发热门诊就诊,就诊过程中避免乘坐公共交通。
符合接种条件且无疫苗禁忌症者,请尽早全程接种新冠病毒疫苗,并及时接种加强针。
国内部分地区来(返)川人员管控措施

14天内本土病例曾乘坐的交通工具信息汇总
航班
10月15日:MU2165(嘉峪关-西安)、GJ8796(西宁-遵义)、MU2250(昆明-兰州)、DR5302(兰州-武汉)、MU2474(武汉-兰州)
10月17日:EU2446(嘉峪关-长沙)
10月18日:MU2474(武汉-兰州)
10月20日:MU2399(兰州-长沙)
列车
10月13日:D2711(兰州西-平安驿)
10月15日:D2746(张掖西-兰州西)、D2703(兰州西-张掖西)、K42/43(敦煌-北京)、C609(兰州西-中川机场)、D2751(兰州西-张掖西)
10月16日:D2751(兰州西-张掖西)
10月17日:D2664(兰州西-西安北)、K1309(兰州西-平安驿)
10月18日:Z161(北京西-邢台)、C612(中川机场-兰州西)、K9661(兰州西-嘉峪关)、熊猫专列(车次Y742)
10月19日:Z312(西宁-呼和浩特)
10月13日以来:从额济纳旗或甘肃陇南返回四川的熊猫专列
国内中高风险地区汇总表







微信公众号
政务微博
头条号
