道孚县道路交通全面管制 形成三个“闭环区”分类防控
道孚县应对新型冠状病毒感染肺炎疫情应急指挥部发布公告,规定从2月17日起,甘孜州所有进出车辆禁止从道孚境内通过,同时从道孚县“五乡一镇”至邻县由内向外“划出”三个闭环区,分区分类实施科学防控措施。通告全文如下。
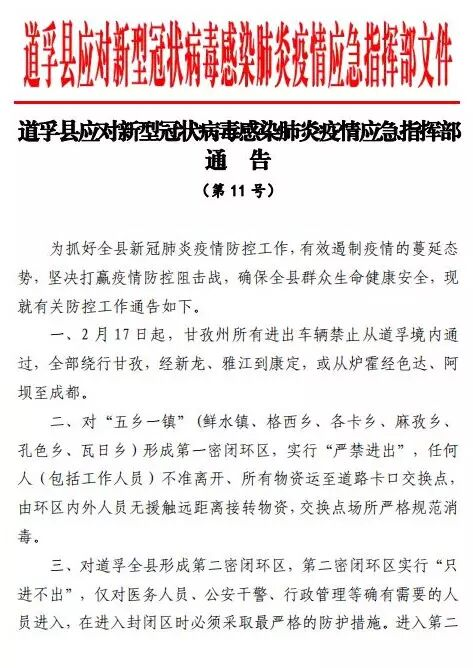
为抓好全县新冠肺炎疫情防控工作,有效遏制疫情的蔓延态势,坚决打赢疫情防控阻击战,确保全县群众生命健康安全,现就有关防控工作通告如下。
一、2月17日起,甘孜州所有进出车辆禁止从道孚境内通过,全部绕行甘孜,经新龙、雅江到康定,或从炉霍经色达、阿坝至成都。
二、对“五乡一镇”(鲜水镇、格西乡、各卡乡、麻孜乡、孔色乡、瓦日乡)形成第一密闭环区,实行“严禁进出”,任何人(包括工作人员)不准离开、所有物资运至道路卡口交换点,由环区内外人员无接触远距离接转物资,交换点场所严格规范消毒。
三、对道孚全县形成第二密闭环区,第二密闭环区实行“只进不出”,仅对医务人员、公安干警、行政管理等确有需要的人员进入,在进入封闭区时必须采取最严格的防护措施。进入第二密闭环区,所有医疗和生活物资运至道路卡口交换点,严格落实“人分离、物交换”制度和“交换点场所消毒”制度。
四、在邻近县形成第三密闭环区,加强交通管控,做好关卡检疫,防止传染源输出。严格管制期间,原则上各级干部不得串县区开展工作,坚决防止疫情外延扩散。
五、对所有确诊病例和疑似病例,特别是新发现病人进行建一人一册的流行病学调查和追踪。所有密切接触者及高风险二次接触者全面落实最严格的集中隔离医学观察,有风险的接触者全面实行居家隔离医学观察,严格落实“五防一严禁”(防住在一起,防一起吃饭,防上厕所不消毒,防相互走动,防相互接触,严禁出门)。(记者 游飞)






微信公众号
政务微博
头条号
