四川省人民政府信息公开办公室
关于优化调整政府网站与政府系统政务新媒体
检查指标、监管工作年度考核指标的通知
关于优化调整政府网站与政府系统政务新媒体
检查指标、监管工作年度考核指标的通知
川府公开办函〔2023〕15号
(已失效)
各市(州)人民政府办公室(厅),省政府各部门、各直属机构办公室,有关单位办公室:
为进一步提高检查指标科学性,我办结合工作实际对《四川省政府网站与政务新媒体检查指标》《四川省政府网站与政务新媒体监管工作年度考核指标》进行了调整。现将调整后的指标印发你们,请认真对照实施。
四川省人民政府信息公开办公室
2023年4月17日
四川省政府网站与政务新媒体检查指标
指标说明:
本指标分为三部分,第一部分为单项否决指标,适用于所有政府网站、政府系统政务新媒体;第二部分为扣分指标,第三部分为加分指标,适用于政府网站,个别指标适用于政府系统政务新媒体。扣分指标分值为120分,加分指标分值为30分。
对政府网站检查时,如网站出现单项否决指标中的任意一种情形,即判定为不合格网站,不再对其他指标进行评分。如不存在单项否决问题,则对扣分指标进行评分,如评分结果低于72分,判定为不合格网站,高于96分,则进入加分指标评分环节,最后得分为第二、三部分得分之和。其中,采用扣分方式评分的,单项指标扣分之和不超过本项指标总分值。对于没有对外服务职能的省直部门(单位),不检查其网站涉及办事服务的指标,对扣分指标评分时以95分为满分,结果乘以120/95为第二部分得分。
对政务新媒体检查时,如政务新媒体出现单项否决指标中的任意一种情形,则判定为不合格。
一、单项否决

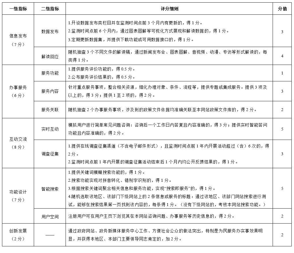
二、扣分指标(120分)

三、加分指标(30分)

四川省政府网站与政务新媒体监管工作年度考核指标
指标说明:
本指标分为三部分,单项否决指标、扣分指标和加分指标。扣分指标分值为120分,加分指标分值为30分。
本指标考核对象为各市(州)人民政府办公室(厅)。具体评分方式为:如监管工作出现单项否决指标中的任意一种情形,判定为不合格,不再对其他指标进行评分。如不存在单项否决指标所描述的问题,则对扣分指标进行评分,如结果低于72分,判定为不合格;高于96分,则进入加分指标评分环节,最后得分为扣分、加分指标得分之和。其中,采用扣分方式评分的,单项指标扣分之和不超过本项指标总分值。




微信公众号
政务微博
头条号