关于我市应对新型冠状病毒肺炎疫情缓解中小微企业生产经营困难延期报备和申请社保费缓缴的业务经办流程
为认真贯彻落实四川人力资源社会保障厅等4部门《关于认真贯彻落实<四川省政府办公厅关于应对新型冠状病毒肺炎疫情缓解中小企业生产经营困难的政策措施>有关问题的通知》(川人社办发〔2020〕22号)、市人社局等4部门《关于贯彻落实应对新型冠状病毒肺炎疫情缓解中小微企业生产经营困难政策措施有关问题的通知》(自人社发〔2020〕2号)精神,在遵循依法合规、简政便企、特事特办的原则下,经商市就业局、市医疗保障事务中心,现结合我市实际就延期报备和申请社保费缓缴的经办流程制定如下:
一、关于延长社会保险申报缴费期的经办流程
(一)对尚未缴清2019年度各项社保费(养老、工伤、失业和医疗<生育>保险,下同)和2020年对2019年进行基数调整而产生社保费的参保企业,在疫情解除后的三个月内申报调整及缴纳各项社保费的,均不通过稽核程序办理,且相应社保费在缴纳时均不收取利息、滞纳金。
(二)对2020年疫情期间未办理参保登记、申报缴纳各项社保费的参保企业,可通过电话、QQ等方式向市、区(县)社保局进行报备延长社保费缴费期,(报备企业名单由市、区<县>社保局按周汇总后送同级人社局、就业局、医保中心),疫情解除后三个月内进行补办。补办时,对参保企业不加收利息、滞纳金,对参保职工个人不收取利息,不影响职工个人权益记录。如,若疫情在2020年3月解除,参保企业可对2020年1-3月期间应缴的社保费进行延期报备,应在2020年6月底之前完成相关补办和缴费手续。未按规定补办手续并缴纳社保费的按相关规定执行。
(三)参保企业延长疫情期间社保费缴费期报备电话:0813-6203541。
二、关于对疫情期间当期养老、工伤、失业保险费申请缓缴的经办流程
(一)申请的条件:受疫情影响,延长缴费期(疫情解除3个月内)结束后仍面临生产经营困难、确实无力缴纳疫情期间养老、工伤、失业保险费的参保企业。
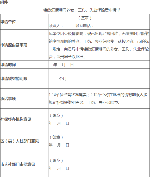
(二)申请所需的资料:《缓缴疫情期间养老、工伤、失业保险费申请书》(详见附件)。
(三)申请的经办流程:
1.在区(县)参保的企业,向区(县)社保局递交缓缴申请书。区(县)社保局签署意见后报同级人社局初审后,报市人社局审定批准。
2.在市本级参保的企业,向市社保局递交缓缴申请书。市社保局初审后报市人社局审定批准。
市人社局审定批准后,由市人社局将养老、失业和工伤保险缓缴审批结果分别通知区<县>人社局、市社保局、市就业局,缓缴期限原则上自申报的当月起不超过6个月,原则上不超过2020年12月底。审批通过后,由各级社保局统一在全市“五险合一”信息系统内作缓缴标识,予以缓缴疫情期间的养老、工伤、失业保险费,参保职工个人权益不受影响。在缓缴期内缴纳疫情期间当期养老、工伤、失业保险费用时,各级社保局对参保单位不加收利息、滞纳金;缓缴期结束后再行缴纳的,按现行规定予以缴纳。如,若疫情在2020年3月解除,参保企业通过延期报备后在6月底前仍无力缴纳2020年1-3月当期应缴养老、工伤、失业保险费的,可向参保地社保局书面申请缓缴,经审批后允许缓缴的期限从申请缓缴的当月起算,最多不超过6个月(即2020年11月)。
(四)参保企业申请疫情期间相关社保费缓缴咨询电话:0813-6203541。
需特别说明的是:延期和缓缴期间参保单位若有职工需办理退休、社保关系转出市外的,仍需按照“退一补一、转一补一”的方式缴清相关欠费后方可办理人员减少及相关退休或转移手续;延期和缓缴期间,参保单位若有职工需在市内单位之间工作流动并办理社保关系转移接续的,按照“退一补一、转一补一”、“带账转移”、申请中断社保关系等方式办理职工社保关系转移接续手续。
三、关于工伤保险待遇支付的相关问题
对经延期报备和批准缓缴所对应的费款所属期未缴纳的工伤保险费,在延期和缓缴期内不视为欠费,不影响工伤保险待遇支付。如,若疫情在2020年3月解除,参保企业对2020年1-3月的当期社保费进行了延期报备和缓缴申请,若有参保职工在疫情期间、延期报备和批准缓缴的期限内发生工伤的,且参保企业在2020年前和疫情解除后当期工伤保险均无欠费情况下,不影响工伤职工的工伤保险待遇支付。
附件:《缓缴疫情期间养老、工伤、失业保险费申请书》

备注:此表一式四份,申请单位一份,社保经办机构一份(市社保局二份),市、区(县)人社部门各存一份。




微信公众号
政务微博
头条号
