四川省人民政府办公厅
关于健全生态保护补偿机制的实施意见
川办发〔2016〕109号 2016年12月22日
各市(州)人民政府,省政府各部门、各直属机构,有关单位:
为贯彻落实《国务院办公厅关于健全生态保护补偿机制的意见》(国办发〔2016〕31号)精神,进一步健全我省生态保护补偿机制,推进绿色发展,建设美丽四川,构建长江上游生态屏障,经省政府同意,现提出以下实施意见。
一、总体要求
(一)指导思想。全面贯彻党的十八大和十八届三中、四中、五中、六中全会精神,深入学习习近平总书记系列重要讲话,落实省委十届八次、九次全会决定,围绕“四个全面”战略布局,坚持“五大发展理念”,按照省委、省政府关于生态文明建设的总体部署,以主体功能区规划为基础,以转变发展方式为主线,以生态建设、污染防治和生态保护补偿“三位一体”为抓手,以改革创新为动力,通过建立和完善多元化的生态保护补偿机制,不断完善转移支付制度,逐步扩大补偿范围,合理提高补偿标准,有效调动全社会参与生态环境保护的积极性,加快生态文明制度体系建设,推进绿色发展、低碳发展、循环发展,有力促进我省生态文明建设迈上新台阶。
(二)基本原则。
坚持明确主体、落实责任。政府要在生态补偿工作中起主导作用,有效调动社会各方面利益主体参与生态补偿的积极性,探索建立多元化的筹资渠道和市场化的运作方式。遵循“谁开发、谁保护,谁受益、谁补偿”原则,理顺生态补偿的纵向、横向权利义务关系,厘清利益相关方的责任、权利、义务,促进生态保护社会成本内部化。
坚持因地制宜、分类实施。立足生态补偿各领域各区域的不同特点,分类细化落实生态补偿差异化的政策措施,增强针对性、系统性和可操作性,加强各领域、各区域间协调配合,促进生态文明可持续协调发展。
坚持因时施策、稳步推进。立足四川经济社会发展的阶段性特征,充分考虑经济发展水平和财政承受能力,按照生态环境破坏轻重程度和保护紧迫性急缓情况,适时调整补偿范围、补偿标准和补偿期限。
坚持先行先试、逐步推开。在正确把握方向、有效管控风险的基础上,广泛借鉴、科学论证、积极创新、大胆试点,注重总结经验,适时将条件成熟、效果明显的做法、措施推广运用到相关领域、区域,并不断提高我省生态保护补偿的制度化建设水平。
(三)阶段性目标。到2020年,实现重点生态领域和重点生态区域生态保护补偿基本覆盖,保护主体责任进一步落实,补偿标准体系进一步规范,资金来源渠道基本稳定,补偿水平与经济社会发展状况更加适应,跨区域、跨流域横向补偿试点取得突破性进展,多元化补偿机制初步形成,符合我省省情的生态保护补偿制度体系基本建立,对生态文明建设促进作用更加明显。
二、重点任务
(四)森林生态保护补偿。健全省级公益林补偿标准动态调整机制,随着国家级公益林生态补偿标准的提高,同步提高省级公益林补偿标准。鼓励和支持有条件的地方开展以政府购买服务为主的公益林管护试点,将部分有劳动能力的贫困人口转为生态护林员,推进集体公益林集中管护。争取国家将天然起源商品林纳入生态效益补偿范围。
(五)草原生态保护补偿。推进实施新一轮草原生态保护奖励政策,按照“明晰权责、补奖到户”的原则,在全省牧区实施草原禁牧补助、草畜平衡奖励,全面推进基本草原保护制度、禁牧休牧制度和草蓄平衡制度,强化草原征占用监管。充实草原管护公益岗位,建立草原管护员绩效奖励机制。
(六)湿地生态保护补偿。推进省级湿地生态补偿试点和退牧还湿试点并逐步扩大试点范围,优先推进若尔盖和海子山等重要省级湿地生态补偿,开展省级湿地生态补偿试点绩效评价。命名一批省级重点公园,择优申报国家重点公园和国家城市湿地公园。
(七)荒漠生态保护补偿。积极向国家争取沙化土地封禁保护在我省试点,并将生态保护补偿作为试点重要内容。扎实推进川西藏区沙化土地治理工程建设,继续实施川西北防沙治沙成果巩固,遏制川西北沙化趋势。研究制定鼓励社会力量参与防沙治沙的政策措施。
(八)水流生态保护补偿。开展水功能区重要源头和全国重要水源地水质监测,建立常规监测制度和应急监测预案。落实各项农业产业化贴息、信贷担保政策,撬动金融资本支持发展现代水产养殖。调整优化区域布局,引导和鼓励发展生态养殖、粮经复合稻田养鱼等生态渔业模式。探索开展水利风景区生态补偿试点,建立以市场和社会投入为主的多元化补偿机制。健全集中式饮用水水源保护责任机制和生态补偿机制,依法划定集中式饮用水水源保护区,编制生态环境保护方案,清理整治饮用水水源保护区内违法排污设施,开展集中式饮用水水源水质断面监测,加强备用水源建设。修订水土保持补偿费征收标准,从资源开发收益中提取一定比例,用于水土流失预防和治理。
(九)耕地生态保护补偿。加快推进城市周边永久基本农田划定工作,全面开展全域永久基本农田划定工作,在确保全域永久基本农田保护目标任务完成的前提下,加快探索重金属污染区耕地综合防控技术模式,加快开展石亭江流域重金属污染耕地综合防治试点工作。完善农业支持保护补贴政策,对落实耕地保护义务的耕地承包权农户给予耕地地力保护补贴。严格涉重金属建设项目环境准入,加大淘汰重金属重点行业落后产能,实施重点行业新建项目重金属排放量“等量或倍量替代”,强化涉重金属企业清洁生产审核。将25度以上坡耕地纳入新一轮退耕还林还草补助范围,组织开展25度以上坡耕地梯田、重要水源地15—25度坡耕地以及严重污染地退耕还林需求调查。落实好耕地质量保护与提升等支持政策,积极探索以秸秆还田、腐熟还田、酸性土壤改良、增施有机肥、种植绿肥等为实施内容的耕地质量提升综合技术模式。
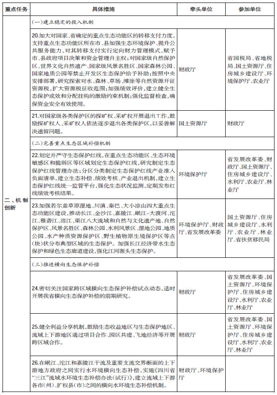
三、机制创新
(十)建立稳定的投入机制。加大对国家、省确定的重点生态功能区的转移支付力度,支持重点生态功能区所在市、县政府加强生态环境保护、提升公共服务能力,对其转移支付实行定向财力管理模式,赋予市、县政府项目决策和资金管理自主权。对国家级自然保护区、世界文化自然遗产、国家级风景名胜区、国家森林公园、国家地质公园等禁止开发区生态保护给予补助。按照中央安排部署,研究探索对水、森林、草场、滩涂等自然资源开征资源税,扩大资源税征收范围。对国家级各类保护区的探矿权、采矿权开展退出工作,鼓励探矿权人、采矿权人依法逐步退出各类保护区,以妥善解决遗留问题。加强绩效评价,建立健全生态保护成效与资金分配挂钩的激励约束机制。强化监督检查,确保资金安全有效使用。
(十一)完善重点生态区域补偿机制。划定并严守生态保护红线,在重点生态功能区、生态环境敏感区和脆弱区等区域划定生态保护红线,研究制定生态保护红线管理办法。分区分类制定生态保护红线产业准入负面清单,建立生态补偿、绩效考核、产业退出机制,建立生态保护红线统一监管平台,强化生态状况监测,定期发布红线绩效考核结果。加强若尔盖、川滇、秦巴、大小凉山四大重点生态功能区建设,推动长江、金沙江、嘉陵江、岷江—大渡河、沱江、雅砻江、涪江、渠江八大流域和自然与文化遗产地、自然保护区、风景名胜区、森林公园、水利风景区、湿地公园、地质公园、水产种质资源保护区、野生植物原生境保护区等点(块)状分布典型区域的生态保护。加强长江经济带水生态保护和绿色生态廊道建设,强化江河源头生态保护。
(十二)推进横向生态保护补偿。密切关注国家跨区域横向生态保护补偿试点动态,适时开展我省横向生态保护补偿的前期研究。健全利益分享机制,鼓励生态受益地区与生态保护地区、流域上下游之间通过项目合作、园区共建、飞地经济等方式开展跨区域合作。在岷江、沱江和嘉陵江干流及重要支流交界断面的上下游地方政府之间实行水环境横向生态补偿,实施《四川省“三江”流域水环境生态补偿办法(试行)》(川办函〔2016〕66号),建立流域上下游各市(州)、扩权县(市)之间的横向水环境生态补偿机制。在确定的典型流域开展水质监测及水资源供需评价。按国家统一安排,适时开展长江、黄河等重要河流的横向生态保护补偿试点。
(十三)健全配套制度体系。适时建立统一规划、跨部门、跨行业和跨区域,涵盖大气、水、土壤、噪声和辐射等要素的四川省生态环境监测网络。开展全国重要水功能区水质监测,完善森林、江河、湿地、荒漠等自然生态空间监测体系建设,加快建立川西藏区沙化土地和退化湿地生态监测体系。健全森林、湿地、荒漠等自然资源产权制度,逐步建立统一的确权登记系统和权责明确的产权体系。按照国家统一安排,探索建立生态保护补偿统计指标体系和信息发布制度。强化科技支撑,组织省内外有关机构和专家开展生态保护补偿政策理论和生态服务价值等课题研究。
(十四)创新政策协同机制。建立和完善生态环境损害赔偿制度,开展生态环境损害赔偿制度改革试点,研究制定生态环境损害鉴定评估实施方案,切实加强生产者生态环境保护法律责任,提高违法成本。深化资源环境价格改革,依据“使用者付费、污染者付费”的原则,进一步完善资源环境价格形成机制。建立环境产权制度,开展环境产权确权,发挥市场机制,优化配置环境资源。建立健全排污权初始分配、有偿使用和排污交易制度,推进排污权有偿使用和交易试点,推行刷卡排污、指标预算管理与收储。鼓励新建项目污染物排放指标通过交易方式取得。在重点流域和大气污染重点区域,研究跨行政区排污权交易政策。开展用能权有偿使用和交易制度试点,建立用能权有偿使用制度体系和交易市场。探索开展我省用水权初始分配制,开展水权交易研究。加快建设西部碳排放权交易中心,开展碳排放权配额和自愿减排项目交易。加快推进国家绿色产品标准、认证和标识等体系实施,严格执行国家有关绿色产品研发生产、运输配送、购买使用的财税金融支持和政府采购政策。
(十五)结合生态保护补偿推进精准脱贫。以资源环境承载力为前提,走资源节约型、环境友好型脱贫发展道路,开展生态保护建设,推进生态资源可持续利用。加强人居环境治理,开展防灾减灾避灾,重点支持“四大片区”88个贫困县加快治理突出生态环境问题。探索生态脱贫有效途径,发展生态旅游、生态渔业、经济林(草)果等产业,切实拓宽贫困群众增收渠道。加大生态保护补偿资金、国家重大生态工程项目对贫困地区的倾斜。创新生态资金使用方式,利用生态补偿和生态保护工程资金,将部分有劳动能力的贫困人口转为护林员等生态保护人员。
四、组织实施
(十六)加强统筹指导。省发展改革委、财政厅、环境保护厅会同省直有关部门,建立省级层面协调机制,统筹推进和协调落实各项工作任务,组织开展工作任务督查和实施效果评估,研究解决生态保护补偿机制建设中的重大问题。各项工作任务的牵头部门要会同参与配合部门,结合我省实际情况,抓紧制定专项实施方案和配套政策文件,积极稳妥推进本单位负责的专项工作。
(十七)强化责任落实。各市(州)人民政府要高度重视健全生态保护补偿机制,按照本实施意见明确的重点领域和工作任务,进一步落实推进措施,研究制定本地区实施方案和年度工作计划,将生态保护补偿实施情况纳入年度工作目标进行考核,精心组织,扎实推进。
(十八)注重宣传引导。省直有关部门要加强生态保护补偿政策解读、宣讲,回应社会关切,争取认同支持,减少影响干扰,引导社会公众强化环境保护、生态补偿意识,自觉抵制不良行为,培养良好的生活方式和消费习惯,营造保护生态环境、支持生态补偿的良好社会氛围。
附件:四川省健全生态保护补偿机制重点任务分工方案




