四川省人民政府
关于深化四川电力体制改革的实施意见
川府发〔2018〕26号
各市(州)、县(市、区)人民政府,省政府各部门、各直属机构,有关单位:
四川是国家重要优质清洁能源基地和“西电东送”基地。近年来,省委省政府加快推进电力体制改革,出台系列改革措施,有效减少企业和社会电费成本,有力助推了供给侧结构性改革。同时,我省也面临水电价格优势发挥不充分、市场化竞争机制有待健全、产业扶持重点不够突出、电网建设成本高、水电电源远离负荷中心以及可调节能力差、丰水期弃水等问题,资源优势尚未充分转化为发展优势。为进一步深化四川电力体制改革,降低实体经济成本,促进产业发展,现提出以下意见。
一、总体要求
以习近平新时代中国特色社会主义思想为指导,深入贯彻党的十九大精神,认真落实中央深化供给侧结构性改革部署和省委十一届三次全会关于深化电力体制改革部署,坚持市场化改革方向和“管住中间、放开两头”改革思路,坚持符合国家产业、生态环保和节能减排等政策,总结完善行之有效的改革措施,进一步加大改革力度,着力扩大和创新电力市场化交易,着力提高电价支持政策精准性,着力拓展水电消纳途径,着力促进国家电网与地方电网融合协调发展,努力实现水电更加充分消纳、重点产业(行业)和重点区域用电成本较大幅度下降目标,促进相关产业持续发展,推动资源优势更好地转化为经济优势,为经济高质量发展提供有力支撑。
二、重点任务
(一)扩大和创新电力市场化交易。进一步放开发用电计划,扩大电力市场化交易规模。完善市场化交易规则,减少行政干预,在交易对象、交易品种、交易价格、交易方式等方面尊重市场选择。推进各类市场主体公平参与市场交易。
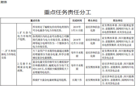
1.扩大参与电力市场用户范围。所有核定输配电价的用电类别均可全电量参与电力市场交易。各类园区内的企业可由售电公司捆绑代理参与电力市场交易,省属电网等地方电网可作为一个整体参与电力市场交易。
2.完善丰水期富余电量政策。大工业用户丰水期用电量超过基数的增量部分为富余电量,科学合理确定富余电量基数。富余电量交易价格可实行最低保护价和最高限价,输配电价为每千瓦时0.105元,实现较大幅度降低大工业增量用电电价。探索扩大富余电量政策适用范围。
3.推进风电和光伏发电上网电价市场化。四川电网除分散式风电、分布式光伏和光伏扶贫项目以外的风电、光伏发电,丰水期上网电量参与电力市场,参照丰水期外送电平均价格进行结算,产生的价差空间用于实施丰水期居民电能替代政策。
4.平衡国调省调等机组关系。推进国调机组留川电量参与省内市场化交易,或比照省调机组利用小时数和价格水平年度清算。探索电力价格和发电计划增减挂钩机制。
5.增设丰水期低谷时段弃水电量交易新品种。鼓励用户特殊时段多用弃水电量。弃水电量到户电价由弃水电量交易价加输配电价构成。弃水电量交易竞价区间不作限制,执行单一制输配电价每千瓦时0.105元。其中大工业用户使用的弃水电量不计入富余电量。
(二)实施分类支持性电价政策。综合运用市场、计划、价格等手段,用好计划电量调节、直接交易电量、富余电量、留存电量等各项支持政策,多措并举、重点突破,将电价扶持导向与产业区域布局、产业培育方向结合起来,根据现实基础和产业对电价承受能力进行“分类施策”和“精准降价”。
6.突出对重点产业和绿色高载能产业电价支持力度。对电解铝、多晶硅保持现有输配电价水平,到户电价分别实现每千瓦时0.30元左右、0.40元左右水平;对大数据、新型电池、电解氢等绿色高载能产业,执行单一制输配电价每千瓦时0.105元,到户电价分别实现每千瓦时0.35元、0.35元、0.30元左右水平。
7.减轻一般工商业用户电费负担。按照国家统一安排,通过清理转供电加价、临时性降低输配电价、降低政府性基金、增值税税率调整等措施,全面落实降低一般工商业电价政策;积极创造条件推进一般工商业与大工业用电同价,同价后符合条件(变压器容量315千伏安及以上)的商业用户可选择执行两部制电价。
8.用好甘孜、阿坝、凉山和雅安留存电量。合理制定甘孜、阿坝、凉山、雅安年度留存电量实施方案,支持甘眉、成阿、成甘、德阿等飞地园区使用留存电量。实行留存电量计划年中评估调整机制。
(三)加大电能替代力度。鼓励企业实施电能替代,鼓励居民用户多用电,提高终端能源消费的电能消费、清洁能源消费比重。
9.实施电能替代电价支持政策。对新建电锅炉、电窑炉,改造燃煤(油、柴、气)锅炉、窑炉的电能替代项目,执行单一制输配电价每千瓦时0.105元;市场化交易完成前,电费实行预结制,到户电价每千瓦时按0.38元预结。高炉渣提钛行业自2018年1月1日起享受电能替代相关政策,执行单一制输配电价每千瓦时0.105元。
10.实行丰水期居民生活电能替代电价。丰水期对国网四川电网、省属电网同价区域内“一户一表”居民用户实行电能替代电价,维持现行阶梯电价制度,继续对月用电量在181千瓦时至280千瓦时部分的电价下移每千瓦时0.15元,月用电量高于280千瓦时部分的电价下移每千瓦时0.20元。所需电价空间通过市场化方式筹集,不足部分由降低丰水期水电非市场化电量上网电价弥补。
(四)推进水电消纳产业示范区试点。落实国家促进西南地区水电消纳政策措施,积极稳妥探索推进“专线供电”“直供电”试点,周密制定试点方案,在弃水严重的电源点就近开展水电消纳产业示范区建设试点。
11.开展水电消纳产业示范区试点。在甘孜、攀枝花、雅安、乐山等地,探索以“专线供电”方式较大幅度降低上网侧电价和输配环节电价,实现示范区内整体电价水平明显下降,促进绿色高载能、特色产业发展。
12.开展园区和电源合作试点。攀枝花与水电企业开展合作,将金沙水电站、银江水电站等作为攀枝花钒钛高新技术产业园区自备电源,实现产业园区整体电价水平明显下降。
13.抓好增量配电业务试点。合理核定增量配电业务配电价格,推进洪雅增量配电业务等国家已明确的试点项目建设。
(五)促进国家电网与地方电网融合协调发展。在充分发挥国网四川电网主力军作用同时,推进国网四川电网与省属电网包容合作、错位发展。支持省属电网因地制宜在达州、宜宾等地现有供区,有效利用其电价形成机制灵活优势,按照“网源协调、降本减费、发展产业”思路,深化改革,降低电价,促进区域电力消纳,助推区域产业发展。
14.推进省属电网输配电价改革和同价工作。按照“两同价”目标推进省属电网输配电价改革,实现省属电网与国网四川电网输配电价同价、目录销售电价同价。规范趸售电价管理,合理核定趸售电价水平。综合施策进一步降低省属电网新增工业电价,并逐步降低存量工业电量价格。
15.增强网际间合作。按照市场化原则,允许电源自主选择并网电网。国网四川电网公平无歧视向地方电网开放。允许省属电网等地方电网因地制宜与周边省份电网开展网际间合作。
16.鼓励国网四川电网参与地方电网混合所有制改革。支持省属电网有序、可持续发展,鼓励国网四川电网以入股、注资等方式参与地方电网建设,促进国网地网融合发展,提高效率,降低电价。
三、保障措施
(一)加强组织领导。各部门要充分认识深化电力体制改革的重要性和紧迫性,增强大局意识,破除部门利益,以“啃硬骨头”“钉钉子”精神,成熟一项实施一项,驰而不息、善作善成。省深化电力体制改革工作联席会议牵头抓总,联席会议办公室综合协调,相关工作牵头单位承担主体责任。
(二)细化实施方案。各项重点任务牵头单位要抓紧制定具有可操作性的实施方案,明确时间表和路线图,细化分工、责任到人、扎实推进。各相关单位要加强沟通、多方联动,形成合力、共同推进,确保各项改革任务顺利推进落实。
(三)加强督促检查。省深化电力体制改革工作联席会议要定期听取各牵头单位改革进展情况汇报,及时研究解决改革中的重大问题。联席会议办公室要统筹考虑各项改革的配套衔接,加强督促检查和综合协调,定期通报进展和落实情况。实行容错免责,鼓励各地各部门探索电力体制机制创新。
(四)加快电网建设。加快推动水电外送通道建设,实现水电“网对网”方式外送。优化省内电网结构,巩固和完善骨干网架,消除省内“卡脖子”现象,确保电力安全可靠输送;加快城乡电网建设改造,优先保障居民生活用电。各地各部门要创造有利条件,为电网项目加快建设做好规划、选址、用地、环评等工作。
附件:重点任务责任分工
四川省人民政府
2018年8月6日


