四川省财政厅 四川省教育厅
四川省人力资源和社会保障厅
四川省退役军人事务厅
四川省军区动员局关于印发《中央和
省级财政学生资助资金管理办法》的通知
川财规〔2024〕5号
省属高等学校(含省管民办高校),省属中等职业学校(含省管民办中等职业学校),各市(州)、扩权县财政局、教育主管部门、人力资源社会保障局、退役军人事务局、兵役机关:
为规范和加强学生资助资金管理,提高资金使用效益,根据《中华人民共和国预算法》及其实施条例、《中共四川省委 四川省人民政府关于全面实施预算绩效管理的实施意见》(川委发〔2019〕8号)等有关规定,结合《财政部 教育部 人力资源社会保障部 退役军人部 中央军委国防动员部关于印发〈学生资助资金管理办法〉的通知》等有关文件精神,我们制定了《中央和省级财政学生资助资金管理办法》,现印发给你们,请遵照执行。
附件:中央和省级财政学生资助资金管理办法
四川省财政厅 四川省教育厅
四川省人力资源和社会保障厅
四川省退役军人事务厅 四川省军区动员局
2024年10月10日
附件
中央和省级财政学生资助资金管理办法
第一章 总 则
第一条 为规范和加强学生资助资金管理,提高资金使用效益,确保资助工作顺利实施,根据《中华人民共和国预算法》及其实施条例、《中共四川省委 四川省人民政府关于全面实施预算绩效管理的实施意见》(川委发〔2019〕8号)等国家和省预算及财务管理有关规定,结合我省实际,特制定本办法。
第二条 本办法所称学生资助资金(以下简称“资助资金”),是指中央和省级财政通过一般公共预算安排,用于落实国家和省级各项学生资助政策的资金。
第三条 资助资金由财政厅、教育厅、人力资源社会保障厅按职责共同管理。
财政厅根据预算管理相关规定,负责资金年度预算安排,审核教育厅提出的资金分配建议方案是否符合规定和要求,经省政府审定后,会同教育厅、人力资源社会保障厅下达资金预算、资金整体绩效目标,组织实施财政监督检查和重点绩效评价等。
教育厅会同人力资源社会保障厅,按照“管资金必须管绩效和监督、管项目必须管绩效和监督、管政策必须管绩效和监督”要求,负责组织各地按照对应项目资助范围、资助标准审核上报享受资助政策的具体人数等基础数据,提出资金分配初步建议方案,负责完善学生信息管理系统,加强学生学籍和资助信息管理,并牵头履行财政性资金管理决策程序,负责对资金预算执行进行指导和监督,开展信息公开和绩效管理等。
退役军人事务厅统筹,由各市(州)退役军人事务局组织做好自主就业退役士兵的身份认证工作。
四川省军区动员局负责组织各地兵役机关做好申请学费资助学生入伍的相关认证工作。
市县财政部门负责资金的细化分配下达,及时足额拨付资金,组织实施绩效管理和财会监督等。
市县教育和人力资源社会保障部门是资金预算执行的责任主体,负责基础数据审核提供、资金使用管理,组织实施、监管和具体绩效管理工作。
学校负责具体组织实施相关资助政策,履行主体责任和法人责任,需不断健全内控机制,切实做好对象认定和数据上报等工作,确保符合条件的学生能够按政策获得资助,定期开展绩效自评,主动接受监督等。
按照“谁报送,谁负责”的原则,具体报送单位对所报送数据和情况的真实性、准确性、完整性和及时性负责。
第四条 资助资金管理遵循“统筹规范、客观公正、公开透明、注重绩效、强化监督”的原则。
第二章 使用范围
第五条 资助资金由财政厅、教育厅、人力资源社会保障厅按照财政部、教育部、人力资源社会保障部和省委、省政府有关决策部署,用于全面落实国家和省级出台的奖助学金、学(杂)费减免、生活补助、国家助学贷款风险补偿金和贴息等学生资助政策。现阶段重点支持以下资助政策。
(一)国家出台的学生资助政策:本专科生和研究生国家奖学金、本专科生和研究生国家助学金、本专科生国家励志奖学金、服兵役国家教育资助资金,中等职业教育国家奖学金、国家助学金、免学费,普通高中国家助学金、免学杂费,国家助学贷款奖补资金等。
(二)省级出台的学生资助政策:研究生学业奖学金、外国留学生政府奖学金、原建档立卡贫困户家庭本专科(含高职)学生特别资助,原建档立卡贫困户家庭中职学生特别资助、原集中连片特困地区29县中职三年级学生生活补助、凉山州与内地中职联合办学生活补助等。
财政厅、教育厅、人力资源社会保障厅根据党中央、国务院和省委、省政府有关部署、规划及阶段性重点工作安排等,结合学生资助工作面临的新形势、新情况和新要求,适时对省级出台的学生资助政策进行系统评估,及时调整完善资助政策体系,新制定出台的学生资助政策参照本办法管理。执行到期不再延续或目标任务已完成的学生资助政策自然退出、不再执行。
第六条 各地、各省属学校(含民办高校)要按照各自职责加强资助资金的使用管理。不得将资助资金用于平衡预算、偿还债务、支付利息、支付罚款、对外投资、捐赠赞助等支出。不得提取工作经费或管理经费,不得用于国家严禁开支的其他支出。同时,如发现有截留、挤占、挪用、滞留的行为,以及因管理不善乱发资助导致资金浪费、效益低下的,将视情节核减或暂停其以后年度中央和省级应承担的补助资金,缺口部分由各地、各省属学校(含民办高校)自行承担,并按有关规定严肃处理。
第三章 分配下达
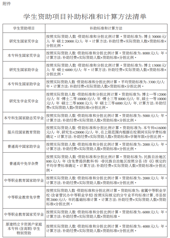
第七条 资助资金按标准据实分配,具体补助标准和计算方法详见附件。
国家统一出台的各项学生资助政策,严格按照国家学生资助资金管理办法规定的范围、对象、标准、分担比例执行。
省级统一出台的学生资助政策(包括对国家资助政策的细化、提标、扩面等),严格按照我省政策规定的范围、对象、标准、分担比例执行。
地方或学校自行扩大学生资助政策范围、提高资助标准等产生的经费,由地方或学校自行承担。
第八条 接到中央下达的资助资金文件或省人大批复省级预算草案后,教育厅会同人力资源社会保障厅在规定时间内提出资金分配建议方案,经财政厅审核同意并履行财政性资金管理决策程序后,财政厅会同教育厅、人力资源社会保障厅下达中央和省级资金预算(含提前下达下一年度预计数)。市(州)财政部门在接到转移支付(含提前下达预计数)后,应会同同级有关部门在规定时间内连同本级应承担资金按预算级次分解下达,提出明确的资金管理和使用要求。省属学校(含民办高校)、各县(市、区)在收到上级资金预算后,应在规定时间内及时分解或下达上级以及自身应承担资金,按资助标准足额发放到受助个人。
第九条 资助资金实行“当年先行预拨,次年据实结算”的办法,缺口部分由各地、各省属学校(含民办高校)先行足额垫付,省财政将按照“多退少补”的原则在次年据实结算,严禁“应助未助”“缺额资助”的情况发生。
第四章 资金管理
第十条 学生资助资金纳入各级预算管理,各级财政、教育、人力资源社会保障等部门要按照预算管理有关规定加强学生资助资金预算编制、执行、决算等管理。各地、各省属学校(含民办高校)要落实资金管理主体责任,要进一步加强预算管理,细化预算编制,硬化预算执行,强化预算监督;不断规范学校财务管理,确保资助资金使用安全、规范和有效;持续完善内部经费管理办法,健全内部控制制度,依法公开资助信息,接受社会公众监督。
各地、各省属学校(含民办高校)要加强财政风险控制,强化流程控制、依法合规分配和使用资金,实行不相容岗位(职责)分离控制。
第十一条 各地、各省属学校(含民办高校)要规范资金发放、执行监管,做好基础数据的审核工作,对上报的可能影响资金分配结果的有关数据和信息的真实性、准确性负责。各级各类学校要加强学生学籍和资助信息系统应用,规范档案管理,严格落实责任制,强化财务管理,制定学生资助资金管理使用办法。学校应将学生申请表、认定结果、资金发放等有关凭证和工作情况分年度建档备查。
第十二条 资助资金支付执行国库集中支付制度。由中央和省级统一组织实施的学生资助政策,原则上应将发放到学生个人的资助资金全部纳入社会保障卡“一卡通”管理发放,各地、各省属学校(含民办高校)要组织做好政策宣传和社会保障卡办理工作,不断优化发放流程、缩短发放时间、提高发放效率,及时足额将资助资金发放至学生个人。严禁通过现金方式发放资助资金,确有特殊情况的,报经上一级主管部门批准后执行。其中,高中阶段学生资助资金因特殊情况确需通过现金发放的,须报经省级学生资助管理部门批准。
第十三条 各地、各省属学校(含民办高校)要切实加快预算执行进度,资助资金原则上应在当年发放完毕,年度未支出资金按结转结余资金管理有关规定处理。次年按学生人数据实清算后,仍存在资金结余的,按照存量资金管理规定执行。不得用中央和省级结余资金抵顶本级应承担资金。
第十四条 各地、各省属学校(含民办高校)要按照国家学生资助资金管理办法及其实施细则和我省各项学生资助政策明确的申请、评审、发放、管理等工作流程严格执行。
第五章 绩效监督
第十五条 各地、各省属学校(含民办高校)要按照全面实施预算绩效管理的要求,建立健全全过程预算绩效管理机制,按规定科学合理设定绩效目标,对照绩效目标做好绩效监控、绩效评价,强化绩效结果运用,并按预算信息公开规定做好相关工作。教育厅、人力资源社会保障厅、财政厅将围绕资金使用管理情况,适时组织开展或委托第三方机构实施绩效评价抽查或监督检查。资助资金纳入财政厅重点绩效评价政策(项目)的,以财政厅评价结果为准。绩效评价或监督检查结果将作为项目调整、资金预算安排和测算分配以及追责问责的重要依据。
第十六条 有关单位或个人在资助资金的申报管理、使用中,违反规定分配或者向不符合条件的单位(或个人)分配学生资助资金,或存在弄虚作假、虚报冒领、虚列虚支等违法违纪行为以及滥用职权、玩忽职守、徇私舞弊的,按照《中华人民共和国预算法》《中华人民共和国公职人员政务处分法》《财政违法行为处罚处分条例》等法律法规规定处理。涉嫌犯罪的,依法移送有权机关处理。
第六章 附 则
第十七条 各地、各校要结合实际,通过勤工助学、“三助”岗位、“绿色通道”、校内资助、社会资助等方式完善学生资助体系。普通高中、公办本科高校、公办高等职业学校(含公办高等专科学校)要从事业收入中分别足额提取3%—5%、4%—6%、5%的经费用于资助学生,中等职业学校应从事业收入中提取一定比例的资金用于资助学生。民办学校应从学费收入中提取不少于5%的资金,用于奖励和资助学生。
第十八条 各地要认真贯彻党中央、国务院和省委、省政府关于实现巩固拓展脱贫攻坚成果同乡村振兴有效衔接等决策部署,在分配相关资金时,结合实际向乡村振兴重点帮扶地区倾斜。
第十九条 本办法涵盖普通高校、中等职业学校(含技工学校)、普通高中等教育阶段的学生资助政策。其中,普通高校是指根据国家有关规定批准设立、实施全日制高等学历教育的普通本科学校、高等职业学校、高等专科学校;中等职业学校是指根据国家有关规定批准设立、实施全日制中等学历教育的各类职业学校(含普通高校中职部、中专部);普通高中是指根据国家有关规定批准设立的普通高中学校(含完全中学和十二年一贯制学校的高中部)。以上所称各类学校包括民办普通高校(含独立学院)、民办中等职业学校和民办普通高中。
科研院所、党校(行政学院)等研究生培养单位学生资助资金管理按照本办法执行,所需资金通过现行渠道解决。
第二十条 本办法由财政厅、教育厅、人力资源社会保障厅、退役军人事务厅、省军区动员局按职责负责解释。各地应根据本办法,结合实际制定实施办法,抄送财政厅、教育厅、人力资源社会保障厅、退役军人事务厅和省军区动员局。各省属学校(含民办高校)要根据本办法制定具体实施办法。
第二十一条 本办法自印发之日起施行,有效期3年。《四川省财政厅 四川省教育厅 四川省人力资源和社会保障厅关于印发〈四川省学生资助专项资金管理办法〉的通知》(川财规〔2020〕2号)同时废止。

