四川省医疗保障局
关于印发辅助生殖类医疗服务价格项目
及医保支付政策(试行)的通知
川医保规〔2024〕8号
各市(州)医疗保障局,各省管公立医疗机构、西部战区总医院、西部战区空军医院:
为贯彻落实《中共中央 国务院关于优化生育政策促进人口长期均衡发展的决定》精神,实施积极生育支持政策,根据国家医疗保障局等17部委《关于进一步完善和落实积极生育支持措施的指导意见》(国卫人口发〔2022〕26号)、国家医疗保障局《关于印发〈辅助生殖类医疗服务价格项目立项指南(试行)〉的通知》(医保价采函〔2023〕96号)等文件要求,经研究,决定规范整合我省辅助生殖类医疗服务价格项目并将部分治疗性辅助生殖类医疗服务项目纳入基本医疗保险基金支付范围,现就有关事项通知如下。
一、医疗服务价格项目政策
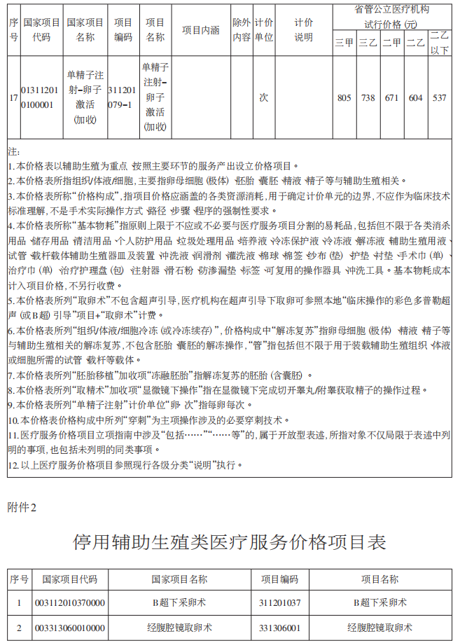
全省新增17个辅助生殖类医疗服务价格项目(见附件1),同时停用原有24个辅助生殖类医疗服务价格项目(见附件2)。各市(州)医疗保障局可根据当地医疗水平、医疗机构等级和经济发展水平,在医疗机构具备开展相应诊疗项目资质的情况下,严格按照规范整合后的辅助生殖类医疗服务价格项目的项目编码、名称、内涵、除外内容及说明等,拟定辖区内公立医疗机构相关医疗服务价格项目试行价格,且不得超过同等级省管公立医疗机构执行标准。公立医疗机构应严格执行价格公示和明码标价制度,接受社会监督。
二、医保支付政策
(一)技术标准和医疗机构范围
经卫生健康部门批准开展人类辅助生殖技术的医保定点医疗机构,严格按照卫生健康部门人类辅助生殖技术规范为符合条件的参保人员提供辅助生殖技术服务。
(二)基金支付范围
将“取卵术”等13项治疗性辅助生殖类医疗服务项目纳入基本医疗保险支付范围(见附件3),每人终身限定支付2次。新增“辅助生殖门诊”医疗类别,参保人员在省内相关医疗机构发生的13项医疗服务项目费用在本医疗类别单独结算、清算。
医保定点医疗机构治疗不孕不育(含辅助生殖类治疗)使用的药品及其它医疗服务项目属于医保支付范围的,按各市(州)和省本级相关医保支付政策执行。
(三)基金支付政策
参保人员使用符合条件的辅助生殖类医疗服务项目产生的医疗费用,由基本医疗保险基金支付,不设起付标准和乙类先行自付比例,职工基本医疗保险、城乡居民基本医疗保险报销比例分别为70%、50%,计入年度基金最高支付限额,不占用门诊统筹限额,不纳入职工大额医疗费补助、公务员医疗补助、居民大病保险等补充保险支付范围。
三、有关要求
(一)各级医疗保障部门要及时调整信息系统相关参数,加强相关费用日常审核,强化基金监管,确保医保基金安全有效使用。
(二)各市(州)医疗保障部门要做好政策宣传解读工作,及时回应群众关切,合理引导社会预期。
本通知自2024年11月1日起施行,有效期2年。国家和我省有新规定的,从其规定。
附件:1.规范整合后的辅助生殖类医疗服务价格项目表
2.停用辅助生殖类医疗服务价格项目表
3.纳入基金支付范围的治疗性辅助生殖类医疗服务项目表
四川省医疗保障局
2024年9月30日







