四川省人民政府办公厅
关于第二批取消、调整行政审批
项目的通知
川办发〔2013〕60号 二○一三年八月二十六日
(已失效)
各市(州)人民政府,省政府各部门、各直属机构,有关单位:
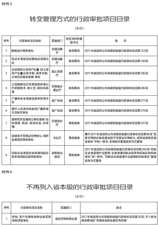
根据《四川省人民政府关于进一步深化行政审批制度改革的意见》(川府发〔2013〕17号)精神,省深化行政审批制度改革领导小组办公室对第二批取消、调整行政审批项目进行了清理审核。经省政府第19次常务会议审议通过,决定第二批取消调整100项行政审批项目,其中,取消22项(包括部分审批内容取消的5项),下放管理层级19项(包括部分审批内容下放管理层级的11项),转变管理方式9项(包括部分审批内容转变管理方式的2项),不再列入省本级项目6项,省本级暂停审批44项(暂停后有申请的,按规定程序审批)。
各地、各有关部门要认真做好落实和衔接工作,切实加强后续监管,确保第二批取消、调整的行政审批项目落到实处;要继续按照深化行政管理体制改革、转变政府职能的要求,进一步增强改革意识,继续深化行政审批制度改革,切实加大简政放权力度。
附件:1.取消的行政审批项目目录(22项)
2.下放管理层级的行政审批项目目录(19项)
3.转变管理方式的行政审批项目目录(9项)
4.不再列入省本级的行政审批项目目录(6项)
5.省本级暂停审批的行政审批项目目录(44项)






