四川省人民政府办公厅
关于印发2014—2015年四川省
节能减排低碳发展行动方案的通知
川办发〔2014〕70号 2014年8月6日
(已失效)
各市(州)人民政府,省政府各部门、各直属机构,有关单位:
《2014—2015年四川省节能减排低碳发展行动方案》已经省政府同意,现印发给你们,请认真贯彻落实。
2014—2015年四川省节能减排
低碳发展行动方案
为确保完成全省“十二五”节能减排降碳目标,促进四川绿色发展、循环发展、低碳发展,加快推进生态文明建设,根据《国务院办公厅关于印发2014—2015年节能减排低碳发展行动方案的通知》(国办发〔2014〕23号,以下简称《通知》)精神,结合我省实际,制订本行动方案。
工作目标:2014—2015年,单位GDP能耗、二氧化碳排放量年均分别下降2%、2%以上。2014年,化学需氧量、二氧化硫、氨氮、氮氧化物排放量分别下降1%、1%、1.4%、4.5%以上;2015年,化学需氧量、二氧化硫控制在2014年排放水平,氨氮、氮氧化物排放量在2014年基础上分别下降1.5%、3.5%。
一、进一步挖掘结构节能减排降碳潜力
(一)加快发展战略性新兴产业和服务业。大力发展战略性新兴产业,在新一代信息技术、新能源、新材料、高端装备制造、生物产业、节能环保等领域重点培育100个战略性新兴产品,力争到2015年战略性新兴产业增加值占GDP的比重达到10%。加快落实《四川省人民政府关于进一步加快发展节能环保产业的实施意见》(川府发〔2013〕62号)、《四川省节能环保产业发展规划》,突出四大重点领域,实施五大重点工程,推进十大节能环保产业集聚区建设发展。到2015年,节能环保产业产值达到1000亿元。推进服务业发展提速、比重提升、水平提高,力争2015年全省服务业增加值占GDP的比重较2013年上升1个百分点。
(二)积极化解过剩产能和淘汰落后产能。认真贯彻落实《四川省人民政府关于化解产能过剩矛盾促进产业结构调整的实施意见》(川府发〔2014〕10号),严把项目准入关,各地、各部门不得以任何名义、任何方式核准或者备案钢铁、水泥、平板玻璃、电解铝行业新增产能项目。对产能过剩行业项目建设,市(州)须制订产能置换方案,实施等量或减量置换。做好钢铁、水泥、平板玻璃、电解铝行业项目清理整顿工作,对违规在建项目和建成违规产能进行全面清理、分类处理。加大淘汰落后产能力度,2014年全省淘汰落后炼铁产能130万吨、炼钢产能160万吨、水泥(熟料及粉磨能力)340万吨、平板玻璃190万重量箱,确保提前1年完成“十二五”淘汰落后产能任务。2015年,围绕钢铁、建材、轻工等重点行业再淘汰一批落后生产能力,形成200万吨标准煤的节能能力。
(三)调整优化能源消费结构。大力开发可再生能源,有序发展水电,加快开发利用页岩气、风电、太阳能和生物质能,进一步提高非化石能源比重。合理调控新增能源消费,积极拓展清洁能源消费,全力消纳清洁能源,鼓励消费分布式能源。严控煤炭消费总量,降低煤炭消费比重,加快推进煤炭清洁高效利用。到2015年,非化石能源占一次能源消费量的比重提高到32.9%,煤炭占能源消费总量比重下降到 40.7%。
(四)实施严格的能评环评制度。严格执行节能评估审查和环境影响评价制度,落实高耗能行业新增产能能耗等量或减量置换政策,新建及改扩建高耗能、高排放项目能效水平和排污强度必须达到国内先进水平。承接产业转移应严格执行节能环保标准,禁止落后产能转入。落实国控重点区域和一般区域环评审批总量倍数替代政策,严禁审批没有总量指标来源的建设项目。对能源消费超出控制目标、节能减排目标未完成地区,限制新上高耗能项目,暂缓新建高耗能项目的能评审查和新增主要污染物排放项目环评审查。完善固定资产投资项目节能评估和审查制度,规范评估机构,优化审查流程。
二、实施节能减排降碳重点工程
(五)积极推进节能重点工程。大力实施锅炉窑炉改造、能量系统优化、余热余压利用等节能技术改造工程,形成年160万吨标准煤的节能能力。建设节能重大技术示范工程,加快推进项目建设,确保按期完工并发挥节能效益。大力推广高效节能电机、锅炉、汽车、照明等产品。组织实施燃煤锅炉节能环保综合提升工程,推进“煤改气”、“煤改电”等替代工程,加快淘汰低功效、重污染的小锅炉,2015年底前淘汰落后锅炉2000蒸吨(具体任务附后)。
(六)大力推进减排和污染防治重点工程。加快实施水泥、玻璃、燃煤电厂脱硝,烟气旁路物理切断、烧结脱硫改造,城镇污水处理厂及配套管网建设、重点流域水污染防治、重金属污染防治等重点减排工程(具体任务附后)。强化规模化畜禽养殖场污染治理,到2015年,完成2000家规模化畜禽养殖场和养殖小区治理任务,治理规模800万头以上。加快推进藏区、彝区县城建设污水垃圾处理设施,加快建设成都万兴、巴中、凉山西昌等城市生活垃圾环保发电设施。到2015年,全省实现新增城镇生活污水日处理能力90万吨,设市城市生活污水、垃圾处理率分别达到85%和95%,力争实现县县建有污水垃圾处理设施的目标。加快污泥无害化处理设施建设,2015年底前地级以上城市污水处理厂污泥无害化处理处置率达到50%。
(七)实施资源综合循环利用重点工程。研究制订推进我省园区循环化改造的工作方案和政策措施,加快推进园区循环化改造示范试点,开展循环经济示范单位建设。继续推进“城市矿产”示范基地建设工作,加快再制造产业示范项目建设。推动国家资源综合利用“双百工程”示范基地和骨干企业建设,加大选矿废渣、冶炼废渣、粉煤灰等大宗工业固废综合利用力度,提高全省资源综合利用水平。加快推进成都、绵阳、自贡等餐厨废弃物资源化利用和无害化处理试点城市建设。进一步做好秸秆资源综合利用和禁烧工作,到2015年,秸秆资源综合利用率提高到80%。
(八)实施机动车污染治理工程。加大黄标车及老旧车辆尤其是中重型载货和中大型载客黄标车的淘汰力度,完成国家下达我省17.6万辆黄标车及老旧车辆淘汰任务(具体任务附后)。2014年底前全面供应国Ⅳ标准车用柴油。2015年底前基本淘汰2005年底前注册营运的黄标车。研究制订机动车提前淘汰补贴的相关政策和黄标车区域限行(禁行)、车辆限号等措施,增加管理减排量,减少氮氧化物排放。实行机动车环保标志管理,强化新生产车辆和车辆上户的环保监管。
(九)强化水污染防治。全面落实饮用水源地保护制度,加强饮用水源保护区及其上游水源涵养区的建设和管理。继续推进重点流域水污染防治,强化出川断面区域水环境综合整治,严格水功能区管理。强化造纸、印染、化工、食品、酿造等重点行业污染物排放控制,加大清洁生产实施力度。到2015年,重点行业单位工业增加值水污染物排放量下降30%以上。加强地下水污染防治,加大农村、农业面源污染防治力度。
三、狠抓重点领域节能减排降碳
(十)加强工业节能减排降碳。实施工业能效提升计划,加强电机、变压器、锅炉等重点用能设备节能改造。全面开展能效对标达标活动,强化主要产品(工序)和重点用能设备能耗(能效)标准限额管理。实施工业绿色发展专项行动,建设循环经济产业园区和低碳工业试点示范园区。支持开展区域绿色转型发展试点工作,加快推进铅酸蓄电池、再生铅等重污染行业绿色发展。持续深化省千户工业企业节能行动,推动工业重点用能单位能源管理体系建设。2014—2015年,工业领域新增节能能力200万吨标准煤以上,全省单位工业增加值能耗年均下降3%以上,千户企业“十二五”累计实现节能1000万吨标准煤。
(十一)推进建筑节能降碳。深入开展绿色建筑行动,落实星级绿色建筑项目财政奖励政策。制订加快绿色建材推广应用的政策和措施,组织开展绿色建材推广应用试点。机关、学校、保障性住房等政府投资或使用财政资金的建设项目,单体建筑面积超过2万平方米的大型公共建筑,新建建筑面积15万平方米以上的住宅小区以及绿色生态城区等示范性项目,必须按绿色建筑标准进行规划设计、建设和管理。积极开展墙体材料革新工作,督促第四批30个县完成禁粘禁实任务。力争到2015年底,全省绿色建筑面积达到3200万平方米。
(十二)强化交通运输节能减排降碳。加快建设综合交通运输体系,推进成都国家低碳交通运输体系试点城市建设。深化“车船路港”千家企业低碳交通运输专项行动。实施高速公路不停车自动交费系统联网工程。加大新能源汽车推广应用力度,深入开展成都、泸州等新能源汽车推广示范工作。积极发展现代物流业,推行甩挂运输试点,加快物流公共信息平台建设。大力发展公共交通。2014—2015年,公路、水路和港口实现节能量15万吨标准煤。到2015年,公路、水路运输单位周转量能耗及港口生产单位吞吐量综合能耗比2013年下降2.3%。
(十三)抓好公共机构节能降碳。加强公共机构用能管理,完善公共机构能源审计及考核办法,开展既有办公建筑节能改造。推进公共机构实施合同能源管理项目,研究制订《四川省公共机构合同能源管理办法》,将公共机构合同能源管理服务纳入政府采购范围。开展节约型公共机构示范单位建设,完成国家第二批示范单位创建任务。2014—2015年,全省公共机构单位建筑面积能耗年均降低2.2%。
(十四)推进商业及民用节能减排降碳。在商贸零售业和旅游行业开展节能减排降碳行动,加快实施节能改造,严格用能管理,引导消费行为。宾馆、商厦、写字楼、机场、车站等要严格执行夏季、冬季空调温度设置标准。推广使用高效节能家电、照明产品,鼓励购买节能环保型汽车,支持乘用公共交通,提倡绿色出行。减少一次性用品使用,限制过度包装,抑制不合理消费。
四、加强节能环保低碳技术和产品推广应用
(十五)加强共性和关键技术研发。加大节能减排低碳科技研发的支持力度,完善技术创新体系。实施节能减排科技专项行动,组织开展高效节能、废弃物资源化以及小型分散污水处理、农业面源污染治理等共性、关键和前沿技术攻关。实施重点行业低碳技术创新示范工程。推动组建节能减排技术与装备产业联盟,继续加大节能减排科技研发力度。加强资源环境高技术领域创新团队和研发基地建设。
(十六)加快先进技术推广应用。积极推荐我省重点节能低碳技术和重大环保技术纳入国家目录。建立节能减排技术遴选、评定和推广机制,定期发布重点节能低碳技术目录。重点推广能量梯级利用、低温余热发电、先进煤气化、高压变频调速、干熄焦、蓄热式加热炉、吸收式热泵供暖、冰蓄冷、高效换热器等节能技术及设备。推广干法和半干法烟气脱硫、膜生物反应器、流化床处理技术工艺及设备,垃圾渗滤液、乡镇新型生活污水、集约化畜禽养殖废水处理等减排技术工艺及设备。支持实施节能减排重大技术与装备产业化工程,鼓励探索开展碳捕集、利用和封存示范。
(十七)鼓励节能环保产品消费。继续推进节能(节水)产品、低碳产品、环保产品、环境标志产品认证,加强标识、认证质量的监管。落实居民购买节能环保产品相关补贴政策,鼓励居民购买新能源和节能环保汽车,购买节能空调、电视、洗衣机、热水器等节能产品。继续组织实施节能产品惠民工程。落实政府节能环保产品采购政策,逐步扩大政府采购节能环保产品范围。
五、强化节能减排降碳激励约束政策
(十八)强化财税支持。完善财政扶持政策,整合节能减排专项资金,采取补助、奖励、贴息等方式,加大对节能环保技术装备研发推广、节能环保技术改造、资源综合利用、污染治理、园区循环化生态化改造、低碳试点示范、城镇及园区环境基础设施建设等支持力度。认真落实合同能源管理项目所得税减免政策,落实国家促进资源综合利用等税收优惠政策。
(十九)推进绿色融资。加强银政企合作,搭建对接平台,大力发展绿色信贷。加大对节能减排降碳项目的信贷支持力度,严格控制对“两高”行业和产能过剩行业贷款。加快推进直接融资,支持符合条件的企业上市或在全国股份转让系统、区域性股权交易场所挂牌,开展股权融资、债权融资、资产重组,发行公司债、企业债、中小企业私募债。鼓励金融机构向节能低碳企业提供一揽子综合服务。建立节能减排信息共享机制,将企业执行节能环保法律法规等信用信息纳入征信系统,作为综合授信和融资支持的重要依据。积极引导多元投资主体和各类社会资金进入节能减排降碳领域。推进环境污染强制责任保险试点。
(二十)完善价格政策。推进销售电价结构调整,加大差别电价实施力度。对产品超过国家强制性能耗限额标准的企业,实行惩罚性电价。严格落实燃煤电厂脱硫、脱硝、除尘电价政策和居民用电阶梯价格,推行居民用水用气阶梯价格,落实可再生能源上网电价政策。完善污水处理费政策,研究将污泥处理费用纳入污水处理成本。完善污水处理费拨付机制,将减排效果作为拨付污水处理费的重要依据。完善垃圾处理收费方式,提高收缴率。
(二十一)完善土地政策。将节能减排降碳重点项目、节能环保产业重点项目、节能环保基础设施重点工程优先列入省重点项目年度计划,优先保障用地。加强对产能过剩行业项目用地管理,对产能严重过剩行业从严控制建设用地。进一步做好淘汰落后产能、关停过剩产能腾出土地再利用工作,依法处置闲置土地,盘活存量土地,提高土地集约节约利用效率。
六、进一步发挥节能减排降碳的市场化机制作用
(二十二)加快推行合同能源管理和综合环境服务。鼓励和支持大型能源企业、能源设备制造企业、大型重点用能单位利用自身技术优势和管理经验,组建专业化节能服务公司。鼓励采用合同能源管理方式为用能单位实施节能改造,培育壮大节能服务产业。推行污染治理设施建设运行特许经营,鼓励采用多种建设运营模式开展城镇污水垃圾处理、工业园区污染物集中治理,推进环保设施的专业化、社会化运营服务。
(二十三)探索推进节能量、排污权和碳排放权交易试点。研究推动节能量交易试点,制订试点工作实施方案,探索能源消费超出增量控制目标的地区和企业新上项目能耗指标通过市场购买方式获得。研究开展主要污染物排污权有偿使用和交易试点,在部分区域、部分领域实行新建项目的污染物总量指标通过交易方式有偿获得。研究建立碳排放权交易市场,建立自愿减排机制,探索开展碳排放权交易试点。
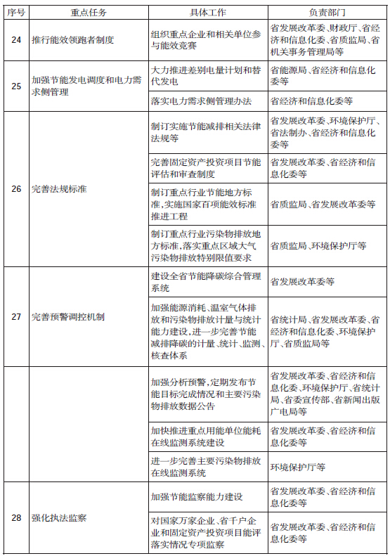
(二十四)推行能效领跑者制度。推动实施能效“领跑者”制度,鼓励和引导钢铁、有色、化工、电力、建材、煤炭、机械、纺织等工业企业和机关、学校、医院、商场、机场等单位参与能效“领跑者”活动。落实能效领跑者相关扶持政策,鼓励企业开发生产超高能效的家电等产品,引导消费者购买、使用高效节能产品。
(二十五)加强节能发电调度和电力需求侧管理。大力推进差别电量计划和替代发电,优先安排水电、风电、太阳能发电等非化石能源及余热余压、页岩气、煤层气、填埋气、煤矸石和垃圾等发电上网。按照能效水平和污染物排放绩效排序,优先安排节能、环保、高效发电机组发电上网。推进电力市场化改革。落实电力需求侧管理办法,建设电力需求侧平台,推广在线监测和电能服务。电网企业要确保完成年度电力电量节约指标,电力用户要积极采用节电技术产品,优化用电方式,提高电能利用效率。通过推行电力需求侧管理机制,2014—2015年每年节约电量原则上不低于上年售电量的0.3%,节约电力不低于最大用电负荷的0.3%。
七、加强制度建设和监督检查
(二十六)完善法规标准。组织实施《四川省〈中华人民共和国节约能源法〉实施办法》,研究制订《四川省大气灰霾污染防治办法》、《四川省循环经济促进条例》、《四川省节能监察条例》等,完善固定资产投资项目节能评估和审查制度。认真实施国家百项能效标准推进工程,完善主要产品(工序)单位能耗及节能监测、设计规范等地方标准,落实重点区域大气污染物排放特别限值要求。
(二十七)完善预警调控机制。加快建设全省节能降碳综合管理系统,提高能源消耗、温室气体排放和污染物排放计量与统计能力,进一步完善节能减排降碳的计量、统计、监测、核查体系。强化统计监测,提高预判预警能力,定期发布各市(州)、重点用能单位节能目标完成情况和主要污染物排放数据公告。加快推进重点用能单位能耗在线监测系统建设,进一步完善主要污染物排放在线监测系统,到2015年底,污染源自动监控数据有效传输率达到75%,企业自行监测结果公布率达到80%,污染源监督性监测结果公布率达到95%。
(二十八)强化执法监察。加强节能监察能力建设,力争到2015年基本建成省、市、县三级节能监察体系。发挥能源监管派出机构作用,加强能源消费监管。节能主管部门要会同有关部门开展万家重点用能单位、工业千户企业和固定资产投资项目节能评估审查落实情况专项监察。环境保护部门要结合“整治违法排污企业保障群众健康环保专项行动”和“环保执法检查年”活动开展专项执法,公布违法企业名单,严肃查处违法企业,发布重点企业污染物排放信息,对违法违规行为进行通报或挂牌督办。依法查处违法排污单位和相关责任人。实行节能减排执法责任制,对行政不作为、执法不严等行为,严肃追究有关主管部门和执法机构负责人的责任。
八、强化目标责任落实
(二十九)强化目标责任考核。各市(州)人民政府对本行政区域节能减排降碳工作负总责,主要领导是第一责任人。要严格控制本区域能源消费增长和污染物排放总量,严格实施单位GDP能耗、主要污染物减排和二氧化碳排放强度降低目标责任考核。对未完成年度目标任务的地区,必要时请省政府领导约谈市(州)人民政府主要负责人,有关部门按规定进行问责,相关责任人在考核结果公布后的一年内不得评选优秀和提拔重用,考核结果向社会公布。对超额完成“十二五”目标任务的地区,按照国家有关规定,根据贡献大小给予适当奖励。
(三十)落实重点地区责任。宜宾、阿坝、凉山等节能降碳目标和宜宾、资阳、甘孜、凉山等减排目标完成进度滞后的地区,要抓紧制订具体方案,采取综合性措施,确保完成“十二五”节能减排降碳目标任务。年能源消费量1200万吨标准煤以上的成都、攀枝花、德阳、绵阳、内江、乐山、达州等重点用能大市,要在确保完成目标任务前提下多作贡献。各市(州)人民政府要对年能源消费量300万吨标准煤以上的县(市、区)实行重点管理,出台措施推动多完成节能任务。成都、攀枝花、宜宾、内江、绵阳、达州、广安等氮氧化物排放大市,要尽可能多削减氮氧化物,力争2014—2015年实现氮氧化物减排20%以上。
(三十一)明确相关部门责任。省政府有关部门要按照职责分工,加强协调配合,多方齐抓共管,形成工作合力。省发展改革委要履行好省节能减排及应对气候变化工作领导小组办公室职责,会同环境保护厅等有关部门加强对地方和企业的监督指导,抓紧制订对进度滞后地区的帮扶督办方案,密切跟踪工作进展,督促行动方案各项措施落到实处。环境保护厅等要全面加强监管,其他各相关部门也要抓紧行动,共同做好节能减排降碳工作。
(三十二)强化企业主体责任。对参加国家万家企业节能低碳行动和省千户企业节能行动的重点用能单位开展节能目标责任评价考核。企业要严格遵守节能环保法律法规及标准,加强内部管理,增加资金投入,及时公开节能环保信息,确保完成目标任务。在川中央企业和省属企业要积极发挥表率作用,把节能减排任务完成情况作为企业绩效和负责人业绩考核的重要内容。充分发挥行业协会在加强企业自律、树立行业标杆、制订技术规范、推广先进典型等方面的作用。
(三十三)动员全社会参与。积极开展节俭养德全民节约行动,开展形式多样的宣传教育活动,调动社会公众参与节能减排的积极性。鼓励对政府和企业落实节能减排降碳责任进行社会监督。
附件:1.2014—2015年各市(州)能耗增量控制目标
2.2014—2015年各市(州)燃煤锅炉淘汰任务
3.2014—2015年大气主要污染物重点减排项目表
4.2014年各市(州)黄标车及老旧车辆淘汰任务
5.重点工作责任分工












