四川省交通运输厅
关于印发《四川省高速公路建设项目
工程变更管理办法》的通知
川交规〔2023〕9号
各市(州)交通运输局,厅直及有关单位,有关项目投资人及项目公司、勘察设计单位:
《四川省高速公路建设项目工程变更管理办法》已经2023年7月12日厅第14次党组会审议通过,现予公布。本办法自2023年10月7日起施行。
四川省交通运输厅
2023年9月1日
四川省高速公路建设项目
工程变更管理办法
第一章 总 则
第一条 为提高全省高速公路项目建设管理水平,规范工程变更管理行为,提高工程变更监管绩效,推动高速公路建设高质量发展,根据《中华人民共和国民法典》《中华人民共和国公路法》《建设工程质量管理条例》《建设工程勘察设计管理条例》《公路工程设计变更管理办法》等相关法律法规和规章的规定,结合我省实际,制定本办法。
第二条 本办法适用于四川省行政区域内新建、改(扩)建高速公路项目的工程变更管理工作。
本办法所称的工程变更包括设计变更和非设计类变更两种。
设计变更是指项目初步设计批准之日起至通过竣工验收正式交付之日止,对已批准的初步设计、技术设计或施工图设计文件进行的修改、完善等活动。
非设计类变更是指工程量清单数量变化、价格调整等不涉及对已批复的初步设计、技术设计或施工图设计调整,仅对合同支付费用进行调整的活动。
第三条 工程变更应当坚持实事求是、科学合理、经济适用的原则,以提升设计质量和服务功能,推动技术进步,提高工程安全性、可靠性、耐久性和与周边环境的协调性,降低全生命周期成本为目标。应当符合国家相关法律法规,以及公路工程强制性标准和技术规范,并满足用地、环境保护、水土保持等相关政策规定。
第四条 工程变更应当按照本办法规定的程序进行审批或审定,除抢险救灾工程、动态设计工程或法律法规另有明确规定外,工程变更未按规定权限审批或审定的,不得实施。
动态设计工程是指受建设条件限制,难以在勘察设计阶段完全掌握地质情况等,按照有关设计规范规定,需在施工过程中动态详细查明地质情况,并对施工图设计进行补充、修改或完善的分部工程。
第五条 任何单位或个人未经批准不得擅自变更已经批准的项目初步设计、技术设计和施工图设计文件,不得肢解设计变更规避审批,不得在变更中弄虚作假、降低质量标准或安全生产条件。
第六条 交通运输厅负责高速公路工程变更活动的监督管理;厅交通建设工程造价管理站(以下简称厅造价站)受交通运输厅委托,负责重大设计变更的造价审核、工程变更台账动态管理和工程变更造价监督检查。
市(州)交通运输局负责辖区内高速公路建设项目工程变更管理的监督检查。
第七条 项目法人履行对工程变更活动的具体组织和管理责任,按照基本建设程序和本办法规定规范开展工程变更管理,建立工程变更动态管理台账,严格控制建设投资,并接受交通运输主管部门的监督检查。
第二章 工程变更报批
第八条 高速公路建设项目非设计类变更主要情形有:
(一)采用的招标图纸较批复的施工图设计文件不一致,工程量清单发生的调整;
(二)依据合同条款,对工程量清单数量或单价进行的调整;
(三)因施工工期、工艺、措施或实施顺序改变引起的调整;
(四)根据合同约定开展的材料价格调整;
(五)费用索赔或补偿。
第九条 高速公路建设项目非设计类变更由项目法人负责审定,具体管理权限、文件编制要求、审定程序等由项目法人根据本办法和其上级管理单位管理规定具体制定。
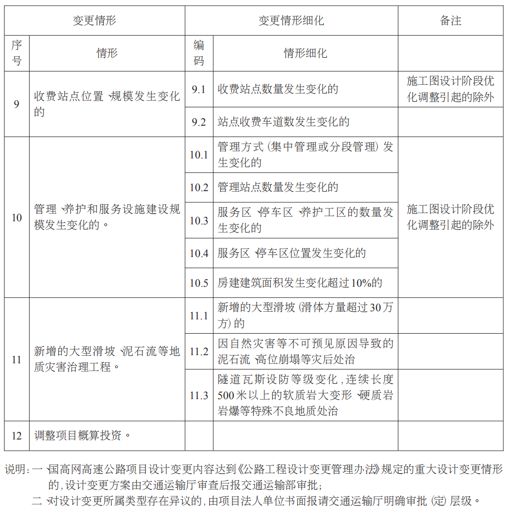
第十条 高速公路建设项目设计变更分为重大设计变更和一般设计变更两类。重大设计变更主要情形有(具体情形详见附件1):
(一)路线起讫点和控制点发生变化的;连续长度2公里以上的路线方案调整的;路基分幅形式变化的;
(二)互通式立交的数量、位置、布置形式发生变化的;互通式立交连接线的标准和规模发生变化的;分离式立交的数量发生变化的;
(三)主线、互通、连接线的特大桥、大桥、中桥数量、桥位、跨径、结构型式发生变化的;
(四)隧道的数量、洞身结构型式、行车道宽度改变的;
(五)隧道照明、通风、监控、报警、供配电、消防设施及开挖技术方案发生变化的;
(六)路面结构类型、宽度和厚度发生变化的;路面主要材料、主要材料料场发生变化的;
(七)交通安全设施防护标准、方案发生变化的;
(八)项目通信、监控、收费系统总体技术方案改变的,新增或调整平安智慧高速公路建设的;
(九)收费站点位置、规模发生变化的;
(十)管理、养护和服务设施建设规模发生变化的;
(十一)新增的大型滑坡、泥石流等地质灾害治理工程;
(十二)调整项目概算投资。
一般设计变更是指除重大设计变更以外的其他设计变更。
第十一条 重大设计变更由交通运输厅负责审批或审查后报交通运输部审批。一般设计变更由项目法人负责审定,具体管理权限、文件编制要求、审定程序等由项目法人根据本办法和其上级管理单位管理规定制定。
第十二条 项目法人、勘察设计、施工、施工监理等单位均可以提出设计变更申请建议,并形成设计变更申请表(附件2),明确变更原因、理由等。
第十三条 项目法人应对设计变更的申请建议及原因进行审查核实,必要时组织勘察设计、施工、施工监理等单位或有关专家对设计变更建议进行经济、技术论证,并根据具体情况开展设计变更责任认定和追究。设计变更建议经项目法人审查核实确认后,开展设计变更文件编制和报批工作。
第十四条 设计变更勘察设计应由原勘察设计单位承担。经原勘察设计单位书面同意,项目法人也可依法选择具有相应资质的其他勘察设计单位承担。设计变更勘察设计单位对设计变更勘察设计文件承担相应责任。
第十五条 重大设计变更按方案设计和施工图设计两阶段报批。下列情形可按一阶段施工图设计报批:
(一)因国家或行业政策调整导致的重大设计变更;
(二)抢险救灾引起的重大设计变更;
(三)其它设计变更方案较简单的重大设计变更。
一般设计变更审定程序可参照执行,其变更申请建议可与变更方案审定(如需)合并进行。
第十六条 项目施工图设计批准前,对已批准的初步设计、技术设计修改而发生的重大设计变更,项目法人应组织开展论证并形成专项说明,经交通运输厅审查后,纳入项目施工图设计文件一并审批。此类重大设计变更导致项目用地、环评等专题要件调整而影响项目推进的,应明确责任单位并进行追责处理。
第十七条 下列特殊情况产生的设计变更,项目法人、勘察设计、施工、施工监理单位履行四方会审手续后,可先行实施,属于重大设计变更的应在3日内向交通运输厅书面报告:
(一)应急抢险救灾工程,主要包括滑坡、泥石流、隧道涌水突泥、大型坍方、水毁以及瓦斯爆炸、地震等突发事件引起,工程结构遭到严重破坏,对项目质量安全构成威胁,为避免造成更大的损失或损害,需要立即采取措施实施的工程。应急抢险救灾工程仅限于险(灾)情发生的特定受损范围内;
(二)施工过程中不能停工或不继续施工会造成质量安全事故的,如环境条件复杂的桥梁桩基、临河挡墙、隧道围岩支护等特殊工程,需及时根据现场监测的实际数据动态调整设计、施工方案的工程等。
项目法人应组织勘察设计、施工、施工监理单位做好设计文件编制,相关工程量统计,留存完整影像证明资料,并在事件发生2个月内完成设计变更审批或审定手续。
第十八条 项目法人报批重大设计变更的方案设计时,应提交以下材料:
(一)设计变更申请文件。文件内容包括:项目的基本情况(建设规模、技术标准);变更的原因,变更前后设计方案变化情况,变更方案技术比选论证情况;变更前后费用预估变化情况,增加费用的筹措方式;变更产生的责任及追究情况(如有);变更施工图设计文件的预计编制周期;其他需要说明的情况或问题;附重大设计变更基本情况表(详见附件3);
(二)设计单位主要负责人或技术负责人签署的重大设计变更方案设计文件;
(三)咨询审查(设计监理)单位的审查意见;
(四)涉及地方或其他行业的,还应提供有关地方政府或有关部门的协议或意见。
交通运输厅在批复设计变更方案设计时,应明确设计变更费用的列支方式,设计变更施工图设计文件的报批时限等。需报交通运输部审批的,由交通运输厅负责转报。
第十九条 重大设计变更施工图设计文件应在其方案设计批复要求的时限内上报。项目法人报批重大设计变更的施工图设计文件时,应提交以下材料:
(一)设计变更申请文件。文件内容包括:设计变更方案设计批复执行情况(已取得设计变更方案设计批复时);变更的原因,变更前后设计方案变化情况,变更方案技术比选论证情况(采用一阶段报批时);变更前后预算变化情况,增加费用资金筹措方式(采用一阶段报批时);增加占地情况(如有)、土地类别及用地解决方式;变更产生的责任及追究情况(如有);其他需要说明的情况或问题;附重大设计变更基本情况表(详见附件3);
(二)设计单位主要负责人或技术负责人签署的重大设计变更施工图设计文件(含地质勘察及试验等支撑资料);
(三)变更前后工程量、预算变化对照清单;
(四)咨询审查(设计监理)单位的审查意见;
(五)涉及地方或其他行业的,还应提供有关地方政府或部门的协议或意见(采用一阶段报批时)。
第二十条 重大设计变更施工图设计应编制预算文件,编制要求如下:
(一)预算文件应按变更前后工程量分别进行编制;
(二)设计变更建筑安装工程费按《公路工程建设项目概算预算编制办法》及配套定额和我省有关补充规定计算,其中造价依据、材料单价原则上应与批复施工图预算一致。需另行招标的,可按设计变更方案设计批复或一阶段施工图设计报批时的造价依据、材料单价等计算。涉及现行定额缺项的,应执行《四川省公路水运工程造价管理实施细则》有关规定;
(三)因设计变更发生的土地使用和拆迁补偿费,计费标准原则上应与批复施工图预算一致;
(四)因设计变更发生确需增加的施工监理、勘察设计、咨询审查(设计监理)、专项评估等费用,按照《公路工程建设项目概算预算编制办法》计算或按合同约定执行;
(五)设计变更不计列预备费。
经批准的重大设计变更预算费用一般在批复的概算预备费中列支,仅作为项目投资规模的控制依据,不作为合同支付和结算的依据。
重大设计变更增加费用明确由地方政府等承担,且明确增加费用由政府财评确定的,项目法人报批重大设计变更的施工图设计文件时可不报送预算文件,交通运输厅不审查设计变更预算文件。
第三章 工程变更实施
第二十一条 变更工程的施工原则上由原施工单位承担。原施工单位不具备承担变更工程施工能力或资质要求时,项目法人可通过招标等方式依法选择变更工程的施工单位,也可同意由原施工单位按有关规定选择有相应资质和能力的分包单位承担。
政府还债(贷)项目变更工程施工合同估算价在依法必须招标施工单位合同估算价限额以上的新增单位工程,不存在与原施工单位交叉作业、能够独立组织施工的,项目法人应依法通过公开招标选择施工单位。
第二十二条 施工单位对变更工程实施分包的,须经项目法人和施工监理单位书面同意,并符合《四川省公路工程施工分包和劳务合作管理实施细则》的规定。施工单位对分包工程的质量安全负责,总承包单位和分包单位对分包工程的质量安全承担连带责任。
第二十三条 高速公路工程施工实行工程量清单计量管理,项目法人应依据施工承包合同、批复的施工图设计和重大设计变更文件,或项目法人审定的一般设计变更和非设计类变更文件,编制或调整合同工程量清单中的工程数量、单价和费用。工程量清单应按照交通运输部颁布的《公路工程标准施工招标文件》和交通运输厅颁布的标准工程量清单编制。
工程变更经审批或审定后,项目法人应及时调整工程量清单,调整后的工程量清单经施工监理单位审核,发包人批准后作为计量支付的依据。变更工程完工后,工程数量经各方核查验收确认,工程质量检验评定合格,按清单及合同条款约定进行计量支付。
第二十四条 非设计类变更引起的合同调整,应遵循《中华人民共和国民法典》规定和公平公正、诚实信用的原则,符合合同约定和交易习惯。以下非设计类变更引起的合同调整不得增加合同费用:
(一)特许经营项目投资人自行提供设计和施工的项目,发生的第八条第(二)(三)(五)款所列非设计类变更;
(二)特许经营项目投资人自行提供施工的项目,发生的第八条第(二)(五)款所列非设计类变更;
(三)依法公开招标的施工图设计施工总承包项目,发生的第八条第(三)款所列非设计类变更。
因不可预见自然灾害等非投资人或承包人原因产生的,或因政府部门提出工期提前等引起的施工组织变化、施工降效、投入增加等不受上述条款限制。
第二十五条 设计变更经审批或审定后,项目法人按合同约定开展费用支付,其中重大设计变更支付费用(不含材料调差)应控制在批复预算范围内。
下列设计变更不得向承包人支付设计变更对应工程费用:
(一)合同条款明确约定由承包人承担的不予调整或变更的内容;
(二)因承包人原因造成的工程质量缺陷、不合格工程等引起的设计变更及产生的废弃工程。
第二十六条 采用施工图设计施工总承包或施工总承包的项目,因设计变更引起的工程费用变化,应按合同约定的风险划分及费用调整原则予以处理。
总承包单位风险范围的设计变更,工程量清单中工程数量相应调整,上述调整的费用累计超出总承包风险费用的部分,工程量清单数量调整,合同总价(包括暂列金的,应扣除暂列金后计算)不变。总承包风险费包干使用不予调整,由总承包单位自行承担风险。
项目法人风险范围的设计变更,工程量清单中工程数量应予调整,合同总价相应调整。合同总价列有暂列金的,应先在暂列金中计列,暂列金不足时,方可按规定调整合同总价。
第二十七条 变更工程量清单新增支付单价遵循施工单位提出,施工监理单位审核,项目法人确定的程序。变更工程量清单支付单价按如下原则确定:
(一)已标价的工程量清单细目中有适用变更工作子目的,采用该子目单价;
(二)已标价的工程量清单细目中无适用变更工作子目的,新增工程量细目单价由项目法人、施工监理单位按合同约定定价原则确定。
项目法人可在合同中明确不平衡报价的处理原则,对于合同工程细目实际实施数量超过合同约定工程数量一定比例的工程数量部分,可以重新合理确定支付单价。
第二十八条 工程变更增加的费用按以下顺序列支:
(一)合同暂列金或总承包风险费;
(二)合同总额与批复的同口径初步设计概算建筑安装工程费的差额;
(三)批准的初步设计概算其他部分费用节余(不含预备费);
(四)概算预备费。
概算预备费可用于征地拆迁、贷款利息上涨和经批准的重大设计变更所增加费用。一般设计变更和非设计类变更未经批准不得动用预备费。施工承包合同总额(含暂估价、暂列金、总承包风险费)应控制在同口径概算建筑安装工程费和临时用地等费用总和范围内。
第二十九条 项目法人应当将本办法相关规定纳入相关合同条款,并在合同专用条款中明确以下内容:
(一)合同风险划分的原则;
(二)材料调差范围和风险划分的原则;
(三)非设计类变更主要情形的处理方法和程序;
(四)设计变更的计价原则;
(五)设计变更增加工程安全生产和环保、水保措施等费用列增原则;
(六)新增单价的组价方法及确定程序;
(七)工程变更增加费用支付方式及费用来源;
(八)对勘察设计、施工、施工监理、咨询审查(设计监理)等单位因自身过失引起的设计变更违约的责任追究条款。
第三十条 按照本办法规定经过审批或审定的工程变更,其费用变化纳入决算。未经审批或审定的工程变更,其费用变化不得纳入决算。
第四章 项目概算调整
第三十一条 因价格上涨、定额调整、征地拆迁、贷款利息调整,或由于地质条件发生重大变化、设计方案重大调整等因素,需对投资概算调整的,项目法人应对项目概算超支情况进行全面核算,对费用超支原因进行全面分析,根据有关规定,按本办法规定的程序申请调整概算。需调整项目投资估算的,应当报项目可行性研究报告审批或者核准部门调整投资估算后,再由初步设计审批部门审查调整项目概算。
第三十二条 项目建设期内原则上只调整一次概算,申请调整概算时间可在项目建设后期或交工验收后启动,竣工验收前完成。调整概算遵循以下程序:
(一)项目法人编制项目概算执行报告及调整概算文件报送项目投资人,项目投资人组织对概算执行报告及调整概算文件进行全面审计(也可提供竣工决算审计报告),并出具调整概算资金筹集承诺函;
(二)省政府确定的政府还债(贷)项目,由交通运输厅组织开展调整概算文件专项审计。经营性项目,由项目法人依据特许经营权协议(PPP项目合同),向市(州)政府申请开展调整概算文件专项审计;
(三)项目法人根据上述相关审计意见修编完善调整概算文件,报交通运输厅批准调整概算。需上报交通运输部审批的,由交通运输厅转报交通运输部。
第三十三条 项目建设期间,确因投资增加造成项目融资困难,影响项目建设推进的,可在项目法人完成第三十二条第(一)项工作程序后上报交通运输厅,交通运输厅出具初步调整概算确认意见,用于项目融资。初步确认意见不作为确定项目最终概算依据,项目法人应及时履行调整概算程序。
第五章 监督管理
第三十四条 项目法人应根据本办法规定和项目合同管理的要求等,制定项目工程变更管理制度,明确一般设计变更和非设计类变更管理权限、审定程序。项目工程变更管理制度经项目投资人(如有)审定后,报省、市(州)交通运输主管部门备案。
第三十五条 项目法人应分类建立项目设计变更和非设计类变更动态管理台账(附件4),实时汇总分析,每季度末将动态管理台账报厅造价站和市(州)交通运输局,接受交通运输主管部门和造价管理机构对工程变更的监督检查。项目法人未按规定报备项目工程变更管理制度或工程变更动态管理台账的,交通运输厅将暂停项目重大设计变更审查工作。
项目法人可依托信息化管理系统开展工程变更管理工作,系统应为交通运输主管部门行业监督系统预留数据接口。
第三十六条 项目法人应做好工程变更档案管理,应将工程变更的报批文件、批文、图表、计量支付资料、试验凭证、各级审批意见等装订成册,纳入工程档案管理和验收。
第三十七条 项目法人应组织勘察设计、施工、施工监理单位加强现场的复核和施工过程技术方案研究,提前发现问题并采取措施,提高设计变更申请办理、文件编制、变更令下达等工作的时效性,严格执行基本建设程序,及时履行工程变更的审定或报批手续。
第三十八条 设计变更应严格执行“先批准、后实施”。在重大设计变更工程开始实施后补报设计变更方案的,或在实施完成后补报设计变更施工图设计的,项目法人按规定组织责任追究后,交通运输厅仅就设计变更方案或施工图设计进行确认,变更合理性由项目法人自行负责。除第十七条所规定的情形外,经确认的设计变更增加费用经审计后可纳入项目决算,但不得在预备费中列支,也不作为概算调整依据。
第三十九条 项目交工验收前,项目法人应组织设计、施工、施工监理单位对工程变更情况进行清理统计汇总,编制工程变更管理情况报告,于交工验收30日前报送项目质量监督机构、省交通建设工程质量监督站和厅造价站。
项目质量监督机构在组织质量验证性检测时,同步对项目工程变更手续完善情况进行核查,核查结果在检测意见中体现;厅造价站对项目工程变更报批及处理情况进行检查,形成工程变更检查报告,在交工验收前报交通运输厅,并抄送有关市(州)交通运输局。
第四十条 交通运输厅组织厅造价站和市(州)交通运输局定期开展项目建设造价管理监督检查。监督检查结果作为对项目法人、相关从业单位和从业人员信用管理的考核依据。
第四十一条 因勘察设计、施工、施工监理、咨询审查(设计监理)等单位自身原因造成设计变更,项目法人可按合同约定追究相关责任,根据信用管理办法进行扣分处理,并及时上报交通运输厅。交通运输厅将视情节依法依规对责任单位进行处理。
第四十二条 项目法人有下列行为之一的,由交通运输厅责令改正,并按规定进行信用处理,必要时追究相关人员责任:
(一)不按照规定权限、条件和程序,审查、上报设计变更的;
(二)将工程变更肢解规避审批的;
(三)未经审查批准或者审查未通过,擅自实施设计变更的;
(四)未能发现施工单位弄虚作假、虚报工程量、套取资金变更的;
(五)未按规定报备项目工程变更管理制度或工程变更动态管理台账的。
第四十三条 施工单位不按照批准的设计变更文件施工或设计变更文件未经批准施工的,项目法人和监理单位予以纠正,并对有关施工单位实施信用扣分处理;造成建设工程质量不符合规定或合同约定质量标准的,施工单位负责返工、修理,并按合同约定承担相应的费用和责任;交通运输主管部门将依法进行行政处罚,同时给予信用处理。
第四十四条 交通运输主管部门工作人员在设计变更审查批准过程中玩忽职守、滥用职权、徇私舞弊的,将依法给予行政处分;涉嫌犯罪的,移交司法机关。
第六章 附 则
第四十五条 本办法自2023年10月7日起实施。有效期5年。《四川省高速公路建设项目设计变更管理办法》(川交函〔2013〕111号)同时废止。实施之日前,审批部门已经受理的重大设计变更按原办法执行。
附件:1.重大设计变更情形一览表
2.四川省高速公路建设项目设计变更申请表(四联单)(略)
3.重大设计变更基本情况表(略)
4.高速公路项目工程变更动态管理台账(略)


