四川省人民政府办公厅
关于印发四川省2016—2017年政府
集中采购目录及采购限额标准的通知
川办函〔2015〕196号 2015年12月11日
(已失效)
各市(州)、县(市、区)人民政府,省政府各部门、各直属机构:
根据《中华人民共和国政府采购法实施条例》第五条“省、自治区、直辖市人民政府或者其授权的机构根据实际情况,可以确定分别适用于本行政区域省级、设区的市级、县级的集中采购目录和采购限额标准”的规定,省政府统一制定了适用于本省行政区域省级、设区的市级和县级的《四川省2016—2017年政府集中采购目录及采购限额标准》。现予印发,请遵照执行。



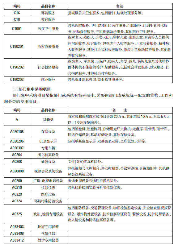
二、部门集中采购项目
部门集中采购项目是指部门或系统有特殊要求,需要由部门或系统统一配置的货物、工程和服务类的专用项目。


三、分散采购限额标准
未纳入集中采购机构采购项目和部门集中采购项目的政府采购项目,省本级和成都市本级单项或批量采购预算金额50万元、其他市级30万元、县级10万元以上的货物和服务项目;省本级和成都市本级采购预算金额60万元、其他市级40万元、县级20万元以上、国务院工程招标规模标准以下的工程项目。
四、公开招标数额标准
政府采购货物和服务项目,省本级和成都市本级单项或批量采购预算金额150万元,其他市级80万元,县级50万元;工程项目招标规模标准按照国务院有关规定执行。
五、实施要求
(一)各级国家机关、事业单位和团体组织应当根据年度政府集中采购目录及采购限额标准、财政部印发的《政府采购品目分类目录》编制政府采购预算,做到应编尽编,并严格依照批复(调整)的政府采购预算及相关要求实施采购,做到应采尽采。
(二)集中采购目录包括集中采购机构采购目录和部门集中采购目录。
集中采购包括集中采购机构采购和部门集中采购。集中采购目录内集中采购机构采购项目,必须委托集中采购机构代理采购;集中采购目录内部门集中采购项目,相关部门经编制管理部门批复同意设立专门的部门集中采购机构的,应当由部门集中采购机构自行组织开展采购;未设立部门集中采购机构的部门,具备组织开展采购条件的,可以依法自行组织开展采购;不具备条件的,必须委托采购代理机构(包括政府依法设立的集中采购机构和政府采购社会中介代理机构,下同)代理采购。
集中采购机构项目和部门集中采购项目以外,达到分散采购限额标准以上的项目实行分散采购。分散采购也是政府采购,应当遵循政府采购法律制度规定依法公告采购信息、编制采购文件、申报采购方式、公告采购结果、签订采购合同、依法组织验收。采购人同时具备独立承担民事责任能力、编制采购文件和组织采购能力、以及有经省级以上财政部门专门培训的经济、技术方面采购和管理人员等条件的,可以依法自行组织开展采购;不具备开展采购条件的,必须委托采购代理机构代理采购。自行组织开展采购不是自行采购。采购人自行采购需按《中华人民共和国政府采购法》规定,报经省级以上人民政府同意。
(三)政府采购工程以及与工程建设有关的货物、服务,采用招标方式采购的,适用《中华人民共和国招标投标法》及其实施条例,采用其他方式采购的,适用《中华人民共和国政府采购法》及其实施条例。
(四)政府采购实施过程中,采购人、采购代理机构应认真贯彻落实国家有关节约能源、环境保护、扶持不发达地区和少数民族地区、促进中小企业发展和采购本国货物、工程和服务等方面政策,执行国家有关采购需求标准、预留采购份额、价格评审优惠、优先采购等措施,充分体现政府采购政策功能。