四川省水利厅
四川省人力资源和社会保障厅
关于印发《四川省水利电力工程技术
人员职称申报评审基本条件》的通知
川水行规〔2024〕2号
各市(州)水利(水务)局、人力资源社会保障局,省级有关部门,各有关企事业单位:
现将《四川省水利电力工程技术人员职称申报评审基本条件》印发给你们,请贯彻执行。
四川省水利厅
四川省人力资源和社会保障厅
2024年4月25日
四川省水利电力工程技术人员职称
申报评审基本条件
第一章 总 则
第一条 为深化水利电力工程职称制度改革,进一步加强全省水利电力工程专业技术人员队伍建设,根据《关于深化职称制度改革的实施意见》(川委办〔2018〕13号)和《四川省工程技术人员职称申报评审基本条件》(川经信规〔2022〕7号)等文件精神,结合我省水利电力行业实际,制定本条件。
第二条 本条件适用于在我省从事水利电力工程科学研究、规划设计、施工建设、生产运行、技术管理等工作的专业技术人员。
离退休人员、公务员及参照公务员法管理的事业单位人员不得参加职称评审。
第三条 水利电力工程专业设初级、中级、高级,初级分设员级和助理级,高级分设副高级和正高级,名称依次为技术员、助理工程师、工程师、高级工程师和正高级工程师。
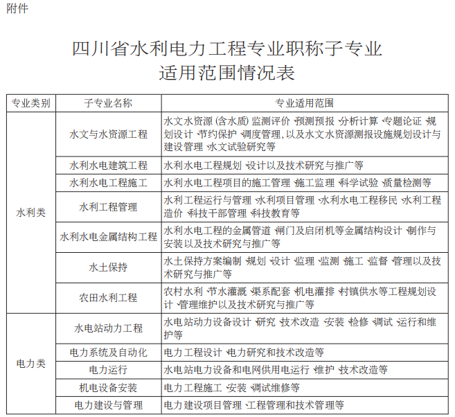
第四条 水利电力工程专业划分为水文与水资源工程、水利水电建筑工程、水利水电工程施工、水利工程管理、水利水电金属结构工程、水土保持、农田水利工程、水电站动力工程、电力系统及自动化、电力运行、机电设备安装、电力建设与管理共计12个子专业,子专业适用范围详见附件。
根据经济社会发展和行业需要,经四川省人力资源和社会保障厅同意后,专业名称可以进行动态调整。
第二章 申报基本条件
第五条 思想政治和职业道德要求
(一)遵守中华人民共和国宪法和法律法规。
(二)坚持社会主义核心价值观,遵纪守法,热心水利事业,具有良好的职业道德和敬业精神,作风端正。坚持把品德放在专业技术人员评价的首位,重点考察专业技术人员的职业道德和专业技术水平。用人单位通过个人述职、考核测评、民意调查等方式全面考察专业技术人员的职业操守和从业行为,倡导科学精神,强化社会责任,坚守道德底线。
(三)热爱本职工作,能够全面履行岗位职责,积极承担并完成本职工作任务。
(四)任现职以来,申报前规定任职年限的年度考核结果均为合格以上。未建立考核机制的民营企业,由专业技术人员所在单位提供书面说明。
(五)任现职期间,如有下列情形的不得申报或延迟申报:
1.申报前规定任职年限的年度考核每出现1次考核结果为基本合格及以下者,延迟1年申报。
2.受到党纪、政务处分或治安处罚或因犯罪受到刑事处罚的专业技术人员,在处分、处罚影响期、服刑期内不得申报。
3.对在申报评审各阶段查实的学术、业绩、经历造假等弄虚作假行为,实行“一票否决”,一经发现,取消评审资格,从次年起3年内不得申报。
4.在生产经营等活动中造成重大损失,并负有技术责任或定性为主要责任人的,在事故调查期或影响(处罚)期内不得申报。
第六条 学历、资历条件
(一)技术员
具备大学本科学历或学士学位;或具备大学专科、中等职业学校毕业学历,或技工院校全日制预备技师(技师)、高级工班、中级工班毕业,在工程技术岗位上见习1年期满,经考察合格。
(二)助理工程师
具备硕士学位或第二学士学位;或具备大学本科学历或学士学位,或技工院校全日制预备技师(技师)毕业,在工程技术岗位见习1年期满,经考察合格;或具备大学专科学历、技工院校全日制高级工班毕业,取得技术员职称后,从事相近相关工程技术工作满2年;或具备中等职业学校毕业学历、技工院校全日制中级工班毕业,取得技术员职称后,从事相近相关工程技术工作满4年。获得高级工职业资格或职业技能等级后从事技术技能工作满2年,可申报评审相应专业助理工程师。
(三)工程师
具备博士学位;或具备硕士学位或第二学士学位,取得助理工程师职称后,从事相近相关工程技术工作满2年;或具备大学本科学历或学士学位,或技工院校全日制预备技师(技师)毕业,或具备大学专科学历,或技工院校全日制高级工班毕业,取得助理工程师职称后,从事相近相关工程技术工作满4年。获得技师职业资格或职业技能等级后从事技术技能工作满3年,可申报评审相应专业工程师。
(四)高级工程师
具备博士学位,取得工程师职称后,从事相近相关工程技术工作满2年;或具备硕士学位或第二学士学位,或大学本科学历或学士学位,或技工院校全日制预备技师(技师)毕业,取得工程师职称后,从事相近相关工程技术工作满5年。获得高级技师职业资格或职业技能等级后从事技术技能工作满4年,可申报评审相应专业高级工程师。
博士后期满合格出站,从事相近相关工程技术工作,可参加高级工程师申报评审。
(五)正高级工程师
具备大学本科以上学历或学士以上学位,或技工院校全日制预备技师(技师)毕业,取得高级工程师职称后,从事相近相关工程技术工作满5年。获得高级技师职业资格或职业技能等级后从事技术技能工作满10年,可申报评审相应专业正高级工程师。
第七条 专业能力
(一)技术员
1.熟悉本专业的基础理论知识和专业技术知识。
2.具有完成一般技术辅助性工作的实际能力。
(二)助理工程师
1.掌握本专业的基础理论知识和专业技术知识。
2.具有独立完成一般性技术工作的实际能力,能处理本专业范围内一般性技术难题。
3.具有指导技术员工作的能力。
4.在专业技术工作中,能够较好地运用新技术、新工艺,对前沿知识有一定的掌握。
(三)工程师
1.熟练掌握并能够灵活运用本专业基础理论知识和专业技术知识,熟悉本专业技术标准和规程,了解本专业新技术、新工艺、新设备、新材料的现状和发展趋势,取得有实用价值的技术成果。
2.具有独立承担较复杂工程项目的工作能力,能解决本专业范围内较复杂的工程问题。
3.具有一定的技术研究能力,能够撰写为解决较复杂技术问题的研究成果或技术报告或论文。
4.具有指导助理工程师工作的能力。
(四)高级工程师
1.系统掌握本专业基础理论知识和专业技术知识,具有跟踪本专业科技发展前沿水平的能力,熟练运用本专业技术标准和规程,在相关领域取得重要成果。
2.长期从事本专业工作,业绩突出,能够独立主持和建设重大工程项目,能够解决复杂工程问题,取得了较好的经济效益和社会效益。
3.在指导、培养中青年技术骨干方面发挥重要作用,具有指导工程师或研究生工作和学习的能力。
(五)正高级工程师
1.具有全面系统的专业理论知识和实践功底,科研水平、学术造诣或科学实践能力强,全面掌握本专业国内外前沿发展动态,具有引领本专业科技发展前沿水平的能力,取得重大理论研究成果和关键技术突破,或在相关领域取得创新性研究成果,推动了本专业发展。
2.长期从事本专业工作,业绩突出,能够主持完成本专业领域重大项目,能够解决重大技术问题或掌握关键核心技术,取得了显著的经济效益和社会效益。
3.在本专业领域具有较高的知名度和影响力,在突破关键核心技术和自主创新方面作出突出贡献,发挥了较强的引领和示范作用。
4.具有指导本专业高级工程师的能力或培养、指导研究生的能力,以及组建和指挥跨单位团队的能力。
第八条 业绩成果
(一)技术员、助理工程师
参与完成水利电力工程专业技术工作,具有相应的专业技术业绩。
(二)工程师
1.取得助理工程师职称后,业绩、成果符合下列条件之一:
(1)获得1项及以上水利电力工程技术方面专利(排名前三,以专利证书为准),且该专利应具有一定的推广应用价值。
(2)参与完成1项及以上水利电力工程新技术、新工艺、新方法、新材料的创新和推广应用。
(3)参与编写完成1项及以上与水利电力工程有关的技术标准和规程、规范,并经批准实施。
(4)参与完成县级以上水利电力工程科研项目,并通过验收或鉴定。
(5)参与模型试验测验采集的数据或者原型观测的资料收集、资料分析、资料整理、数值计算的成果得到同行专家的认可。
(6)参与编制流域规划或区域规划,并通过审查。
(7)参与完成水利电力工程的规划、设计等技术工作;或参与完成2项及以上水利电力工程的技术咨询、技术监管等工作。
(8)参与大、中型水利电力工程的施工建设,承担施工管理、专项施工、施工监理、建设管理、质量与安全监督等工作;或参与完成小型水利电力工程施工建设工作。
(9)参与完成3项及以上生产建设项目的水土保持方案编制、水土保持工程施工或建设监理、生产建设项目水土流失监测、县级及以上区域水土保持规划编制、小流域治理项目实施方案编制、水土流失动态监测或监测点监测、水土保持重点工程施工、水土保持预防、监督管理和综合治理等技术工作。
(10)参与完成水利电力工程生产运行管理,制定和实施检修、维修、改造、防汛抗旱、除险加固等应急预案或实施方案。
(11)参与完成水文水资源(含水质)监测评价、预测预报、分析计算、专题规划与论证,以及水文水资源测报设施规划设计与建设管理、水文试验研究等工作。
(12)参与完成水利水电工程的移民调查、规划、设计、方案编制等技术工作;或参与完成2项及以上水利水电工程移民工作的技术咨询、技术监管等工作。
2.论文、论著条件
在基层工作的专业技术人员,论文、著作不作为申报工程师职称评审的限制性条件。其余申报评审人员,在任现职期内,须满足以下条件之一。
(1)在省级及以上学术刊物公开发表水利电力学术论文,且论文已正式出版,论文如果是合著,本人排名应在前三名。
(2)独著(合著)出版本专业著作1部,本人撰写2万字以上,且著作已正式出版。
(3)主笔撰写的专业学术论文入选市(州)及以上相关专业学会论文文集,且论文集已正式印发。
(4)未发表论文的,应提供1篇与申报专业一致,且本人撰写代表自身专业理论水平和反映本人专业技术水平的行业标准、发明专利报告、技术鉴定报告、技术可行性论证报告、规划设计方案、工程试验报告、技术创新工作报告、课题研究报告等专业技术文件材料。
(三)高级工程师
1.取得工程师职称后,业绩、成果符合下列条件之一:
(1)获得1项及以上水利电力工程技术方面发明专利(排名前三,以发明专利证书为准),且该专利应具有一定的推广应用价值。
(2)主持创新开发1项及以上水利电力工程新技术、新工艺、新方法、新材料或提出新理论,并已开始推广应用;或推广应用2项及以上新技术、新工艺、新方法、新材料。
(3)参与编写1项及以上与水利电力工程有关的国家标准、行业标准、国家工法、行业工法,或者主持编写1项及以上与水利电力工程有关的地方标准、地方工法,并经批准实施。
(4)主持完成市(厅)级以上水利电力工程科研项目,并通过验收或鉴定。
(5)主持或作为主要参与人员完成流域规划或区域规划;或完成1项及以上大型,或2项及以上中型,或3项及以上小型水利电力工程的规划、设计等技术工作;或完成3项及以上水利电力工程的技术咨询、技术监管等工作。
(6)主持或作为主要参与人员参与或完成1项及以上大型水利电力工程施工工作;或主持完成1项及以上中型,或3项及以上小型水利电力工程施工工作。
(7)主持或作为主要参与人员参与或完成1项及以上大型水利电力工程施工监理、建设管理、质量检测、质量与安全监督等工作;或主持完成1项及以上中型,或3项及以上小型水利电力工程施工监理、建设管理、质量检测、质量与安全监督等工作。
(8)主持完成3项及以上水利电力工程生产运行与管理状况的鉴定、分析等重要技术报告、专题报告;或主持完成制定3项及以上维修、检修、防汛抗旱、除险加固等实施方案。
(9)主持完成1项及以上或作为主要参加人员完成3项及以上生产建设项目的水土保持方案编制、水土保持工程施工或建设监理、生产建设项目水土流失监测、县级及以上区域水土保持规划编制、小流域治理项目实施方案编制、水土流失动态监测或监测点监测、水土保持重点工程施工、水土保持预防、监督管理和综合治理等技术工作。
(10)主持完成1项及以上或作为主要参加人员完成3项及以上区域或重点流域水文水资源监测评价、预测预报、分析计算、专题规划与论证以及水文测报系统规划设计与建设管理、水文专题试验项目等。
(11)主持或作为主要参与人员完成1项及以上大型,或2项及以上中型,或3项及以上小型水利水电工程的移民调查、规划、设计方案编制等技术工作;或完成3项及以上水利水电工程移民工作的技术咨询、技术监管等工作。
2.论文、论著条件
在基层工作的专业技术人员,论文、著作不作为申报高级工程师职称评审的限制性条件。其余申报评审人员,在任现职期内,须满足以下条件之一。
(1)在省级及以上学术刊物公开发表水利电力学术论文,且论文已正式出版,论文如果是合著,本人排名应在第一名。
(2)独著(合著)出版本专业著作1部,本人撰写2万字以上,且著作已正式出版。
(3)未发表论文的,应提供2篇与申报专业一致,且本人撰写代表自身专业理论水平和反映本人专业技术水平的行业标准、发明专利报告、技术鉴定报告、技术可行性论证报告、规划设计方案、工程试验报告、技术创新工作报告、课题研究报告等专业技术文件材料。
(四)正高级工程师
1.取得高级工程师职称后,业绩、成果符合下列条件之一:
(1)获得国家科学技术奖二等奖以上奖项,或中国政府友谊奖等奖项。
(2)获得省(部)级科学技术奖一等奖1项、或省(部)级科学技术奖二等奖2项及以上奖励,或天府友谊奖、或四川省科技杰出贡献奖获得者。
(3)在全省本专业领域内享有较高声誉和知名度,获得省(部)级以上专家称号或被纳入省(部)级以上人才计划等。
(4)任现职以来,主持开发、研制的新产品市场前景好,纳税额1000万元以上。
(5)获得国家级优质工程奖、优秀工程勘察设计奖、优秀工程咨询成果奖、中国建设工程鲁班奖、中国水利工程优质(大禹)奖等奖项1项及以上或省级专利奖、优秀工程勘察设计奖或优秀工程咨询成果奖一等奖1项及以上或二等奖2项或三等奖3项及以上或四川省建设工程天府杯奖(省优质工程)等专业性奖项2项及以上。
(6)产品技术开发、升级、换代适应市场需求,经省(部)级产品技术鉴定,其主要技术指标达到国际先进或国内领先水平。
(7)主持完成国家级科研课题1项及以上,或省部级科研课题2项及以上。
(8)主持完成2项及以上大、中型水利电力工程规划、设计、施工建设项目。
(9)主持大、中型水利电力工程生产运行管理5年以上,展示了较强的技术鉴定、疑难问题处理和重要技术革新能力。
(10)获得与本专业新技术相关的国家发明专利2项及以上(第一完成人或第二完成人,以专利证书为准)。
(11)主持编写1项及以上国家标准、规程、工法。
2.论文、论著具备下列条件之一:
(1)任高级工程师以来,作为第一作者在专业刊物上公开发表本专业学术论文2篇以上;或独著(合著)出版本专业著作1部,本人撰写5万字以上,且著作已正式出版。
(2)未发表论文的,应提供4篇与申报专业一致,且本人撰写具有较高水平的行业标准、发明专利报告、技术鉴定报告、技术可行性论证报告、规划设计方案、工程试验报告、技术创新工作报告、课题研究报告等专业技术文件材料。
第九条 任现职期间,符合以下条件之一的,且年度考核均为合格以上的专业技术人才,可提前一年申报高一级职称:
(一)参加援彝援藏服务期满1年以上,工作成效显著的。
(二)88个脱贫县外的专业技术人才到88个脱贫县服务满1年或与88个脱贫县企事业单位建立3年以上支援服务关系或参加原脱贫攻坚、乡村振兴工作,工作成效显著的。
(三)获得水利电力工程类工程硕士专业学位的工程技术人才。
(四)在民族地区、艰苦边远地区和脱贫县连续工作4年以上且考核合格的。
(五)在基层工作的普通高校毕业生,首次申报评审职称的。
同时符合两项以上条件的,提前申报年限不能累计计算,本条倾斜政策每人只能享受一次。
第十条 在基层工作累计满15年且年度考核均为合格以上的专业技术人才,可降低一个学历等次申报评审中级职称。在基层工作累计满25年且年度考核均为合格以上的专业技术人才,可降低一个学历等次申报评审高级职称。本条倾斜政策每人只能享受一次。
第十一条 水利电力工程技术人才取得的相应的专业技术工程领域职业资格,可对应相应层级的职称。企业人员在完成注册且聘任到对应专业技术岗位,事业单位人员聘任到对应专业技术岗位后,以聘任时间作为起算年限作为申报高一级职称的条件。
第十二条 继续教育
任现职期间,按照《专业技术人员继续教育规定》(人社部第25号令)和《关于〈专业技术人员继续教育规定〉的贯彻实施意见》(川人社发〔2016〕20号)等文件要求,结合专业技术工作实际需要,参加继续教育。
第十三条 对职称外语、计算机应用能力考试不作统一要求,由用人单位自主确定。
第十四条 申报水利电力中、高级职称的专业技术人员参加工作以来须具有1年以上县(市、区)及以下党政机关、企事业单位、社会组织工作经历,包括军队团及以下单位、水利管理站点、水文水保监测站点、水文测报中心、电站等,以及下派到县(市、区)及以下单位参与原脱贫攻坚、乡村振兴、综合帮扶、专家服务团、帮扶专班和常驻项目一线工作等情形。博士毕业首次申报职称按照相关规定执行,不受本条件限制。
第十五条 已取得工程系列非水利电力工程专业职称的专业技术人员,取得该职称后从事水利电力工程专业技术工作,胜任本职工作,用人单位考核合格,符合本申报评审条件的,可转评水利电力工程专业同级职称。转评初级、中级、高级对应的从事水利电力工程专业技术工作年限分别为1、2、3年。
第十六条 海外归国人员、党政机关交流或部队转业安置到企事业单位从事专业技术工作的人员,首次申报职称时可根据专业能力和业绩成果并参照同类人员评审标准,直接申报相应层级职称。
第三章 破格申报条件
第十七条 从事水利电力工程专业技术工作,确有真才实学、成绩显著、贡献突出,具备下列条件之一者,可不受学历、资历、层级限制,破格申报评审高级工程师:
(一)在水利电力工程专业研究或技术工作中取得重要成果,获得省(部)级科学技术奖二等奖1项及以上奖项。
(二)作为主研人员,获得水利电力工程技术方面发明专利1项及以上,经推广应用取得显著经济效益和社会效益,创造税收1000万以上。
(三)获得水利电力行业全国技术能手、天府工匠、天府质量奖、四川技能大师、中国质量奖等,或担任国家级技能大师工作室领办人,国家级质检中心学术带头人,或获得世界技能大赛铜牌以上奖励,或获得国家级一类技能竞赛前5名(双人赛项前3名、三人赛项前2名)。
(四)主持2项省级以上的水利电力科研项目(课题),取得显著经济效益和社会效益,并累计实现税收500万元以上。
(五)具备大学专科学历,取得工程师职称后,从事技术工作满6年,工作业绩突出,且有2名同行业正高级工程师推荐。
第十八条 从事水利电力工程专业技术工作,取得重大基础研究和前沿技术突破、解决重大工程建设难题,在水利电力工程专业技术岗位上业绩和成果特别突出,作出重大贡献,且具备下列条件之一者,可不受学历、资历、层级限制,破格申报评审正高级工程师。
(一)获得水利电力行业国家科学技术奖1项,或中国专利银奖1项以上奖项,或中国质量奖1项以上奖项,或省(部)级科学技术奖一等奖1项或二等奖2项以上奖项,或四川省专利奖一等奖1项或二等奖2项以上奖项。
(二)作为主研人员,获得水利电力工程技术方面发明专利1项以上,经推广应用取得显著经济效益和社会效益,创造税收3000万元以上。
(三)享受国务院政府特殊津贴,或获得中华技能大奖称号,或获得世界技能大赛金牌,或担任世界技能大赛金奖选手技术指导专家组组长(教练组组长)。
(四)主持2项省级以上的科研项目(课题),取得显著经济效益和社会效益,并累计实现税收1000万元以上。
第十九条 国家和我省有其他相关职称申报评审破格规定的,从其规定。
第四章 答 辩
第二十条 推行全员答辩,有下列情况之一的申报人员须参加答辩:
(一)中、高级职称申报者。
(二)破格申报人员。
(三)职称评审委员会及其学科专业组认为应当进行答辩的人员。
第五章 附 则
第二十一条 大、中、小型工程等别的划分按照现行《水利水电工程等级划分及洪水标准》执行。
第二十二条 本条件中规定科研课题复杂程度参照国家有关技术标准和规范执行。流域规划项目和区域规划项目,可根据其涉及范围和重要复杂程度,认定其相当的型别。
第二十三条 本条件中的“主持(人员)”是指课题(项目)负责(人);“主研人员”是指在课题(项目)中承担主要工作或关键性工作,或解决关键问题的研究人员;“主要参与人员”是指在课题(项目)中承担主要工作、关键性工作,或是某个专业的技术负责人;“参与”是指在课题(项目)中承担次要工作或一般性工作,或配合开展工作。
第二十四条 国家级科学技术工程类奖励包括国家自然科学奖、技术发明奖、科学技术进步奖、优秀工程勘察设计奖、优秀工程奖、优秀工程咨询奖等;省(部)级科学技术工程类奖励包括自然科学奖、技术发明奖、科技进步奖、青年科技创新奖、优秀工程勘察设计奖、优秀工程奖、优秀工程咨询奖等;科技奖励以奖励证书为依据(不含项目主持单位颁发的二级证书、证明等),科技奖励的获奖者是指等级额定获奖人员。同一项目多次获奖,取最高奖项计。不得将以单位名义获得的科技奖励作为个人业绩材料上报。
第二十五条 各类表彰、采纳、采用、认可、推广等,应有正式的依据。表彰应提供表彰文件和证书;采纳、采用须提交采纳、采用的文件原件及发文单位或部门出具的证明、上级部门下达的项目批复文件;认可、推广须提交业务主管部门提供的文件原件或评审条件中规定的相关单位或部门所出具的相关证明。
第二十六条 本条件中规定的专业技术文件是指技术总结、项目建议书、可行性研究报告、初步设计报告、项目后评价报告、科研报告等专题技术报告。
第二十七条 本条件作为申报评审四川省水利电力工程专业职称的基本条件,不作为评审结果的直接依据,各地、各单位可根据工作需要,结合实际情况,在此基础上制定不低于本条件的申报评审条件。
第二十八条 本条件中的基层是全省乡镇、脱贫县、国家和省乡村振兴重点帮扶县、民族地区(甘孜、阿坝、凉山州各县市及其他民族自治县、少数民族待遇县)所属有关单位。
第二十九条 本条件自2024年6月1日起施行。原《四川省水利电力工程中、高级专业技术职务任职资格申报评审基本条件》(川水发〔2019〕7号)同时废止。本条件中未尽事宜,按国家和我省现行有关规定执行。
第三十条 本条件由水利厅、人力资源社会保障厅按职责分工解释。
