四川省人民政府
关于印发《四川省“十四五”综合交通
运输发展规划》的通知
川府发〔2021〕26号
各市(州)、县(市、区)人民政府,省政府各部门、各直属机构,有关单位:
现将《四川省“十四五”综合交通运输发展规划》印发给你们,请认真组织实施。
四川省人民政府
2021年10月26日
四川省“十四五”综合交通运输发展规划
前 言
党的十八大以来,以习近平同志为核心的党中央高度重视交通运输工作,要求充分发挥交通运输的先行官作用,加快推进交通强国建设,构建安全、便捷、高效、绿色、经济的现代化综合交通运输体系。“十四五”时期,我国进入全面建设社会主义现代化国家、向第二个百年奋斗目标进军的新发展阶段。把握新发展阶段、贯彻新发展理念、融入新发展格局,是推动四川“十四五”高质量发展的逻辑主线。推动综合交通运输高质量发展,建设现代化综合交通运输体系,是融合实施成渝地区双城经济圈建设和“一干多支”发展战略的重点领域,是构建现代化经济体系的重要支撑,对于全面建设社会主义现代化四川具有重大全局意义和先行引领作用。
本规划是四川省“十四五”重点专项规划,规划编制以习近平新时代中国特色社会主义思想为指导,深入落实习近平总书记对四川和交通运输工作系列重要指示精神,与交通强国建设纲要、国家综合立体交通网规划纲要、国家“十四五”综合交通运输体系发展规划、成渝地区双城经济圈规划纲要、四川省国民经济和社会发展第十四个五年规划和二○三五年远景目标纲要相衔接,阐明“十四五”时期四川综合交通运输发展目标、主要任务,明确重大项目、重大政策和重大改革举措,是指导全省综合交通运输高质量发展的纲领性文件。规划期至2025年,展望到2035年。
一、发展基础
(一)“十三五”发展成就
“十三五”时期是迄今为止四川交通发展史上投资规模最大、发展速度最快的时期。五年来,在省委、省政府的坚强领导下,在交通运输部等国家有关部委指导支持下,四川交通运输行业坚决打赢交通脱贫攻坚战、加快建设战略性综合交通走廊、大幅提升运输服务质效、稳步推进行业改革创新,为“一干多支、五区协同”“四向拓展、全域开放”提供了有力支撑,为全面建成小康社会、加快建设经济强省、推动治蜀兴川再上新台阶提供了坚强保障。五年来,全省综合交通完成投资1.3万亿元,综合交通线网里程从33万公里增至41万公里,铁路营业里程从4442公里增至5312公里,高速公路通车里程从6016公里增至8140公里,高等级航道里程从1321公里增至1648公里,民用运输机场数量从13个增至15个,城市轨道交通里程从88公里增至558公里,四川已成为线网规模排名全国前列的交通大省。
服务支撑重大战略作用凸显。“四向八廊”战略性综合交通走廊建设成效突出,西成客专、成贵高铁、成资渝高速等项目建成通车,进出川大通道由26条增至38条(铁路11条、高速公路24条、水路3条);岷江航电综合开发全面推进、嘉陵江川境段全线复航;天府国际机场建成通航,双流国际机场开通国际(地区)航线达130条,高峰小时容量达58架次,成都在成渝地区的枢纽地位进一步显现。支撑“主干”增功能、强带动,成都市轨道交通运营里程及客运量分别居全国第四、第五,成德眉资交通同城化加快,成都平原经济区客运量、货运量占全省比例分别达到56%、57%。助推“多支”破瓶颈、增后劲,铁路覆盖19个市(州),高速公路覆盖全省21个市(州)政府所在地、136个县(市、区),川东北率先实现“县县通高速”,川南、攀西对外通道群加快形成,川西北结束州府不通高速公路的历史。
保障改善民生成效显著。全省新改建农村公路11.8万公里,打赢了全国最大规模的交通脱贫攻坚战,惠及3456万贫困地区人口,88个贫困县全面实现乡镇和建制村通硬化路、通客车、通邮政,内地贫困地区基本实现“县县通高速”,三州所有县通三级及以上公路;乡村运输“金通工程”覆盖所有贫困县,“交通+电商快递”“慢火车”等交通扶贫模式快速发展。旅客出行服务普惠多样,客运结构持续优化,2016至2019年铁路、民航客运量年均增长15%、12%;2020年双流国际机场旅客吞吐量达4074万人次、居全国第二;成渝高铁完成提质改造,成绵乐、成雅、成灌(彭)等铁路实现公交化运营;川渝毗邻地区开通5条省际公交,成德眉资9条跨城公交常态化运行;在全国率先实施农民工安全有序返岗“春风行动”。
助力经济循环更加顺畅。中欧班列(成都)累计开行突破7000列、居全国第一,双流机场五年完成货邮吞吐量321万吨,开通铁海联运班列6条、铁水联运班列11条、集装箱班轮航线12条,建成邮政快递网点2.5万个;全社会物流总费用占GDP比重下降到14.9%,较2015年下降3.4个百分点。建成雅康高速泸定大渡河大桥等超级工程,高速公路实现ETC全覆盖,建成全国首个铁路智慧无人港,有效处置应对重大自然灾害,新冠肺炎疫情交通防控取得重大成效,为供应链、产业链循环提供了更加安全、高效的保障。完成长江干线88座非法码头整治,新增(更新)公交车中新能源、清洁能源车辆占比达90%。建成新川九路、理亚路等交旅融合示范路线,打造雅安天全、夹江天福等高速公路主题服务区,“交通+”新经济发展初见成效。


(二)问题短板
对标交通强省建设和现代化高质量综合立体交通网发展要求,四川交通仍然“大而不强”“东强西弱”。
进出川大通道能力不足。高速铁路、内河水运瓶颈制约明显,至京津冀、粤港澳大湾区、北部湾依然缺乏较高标准的高铁通道,长江黄金水道川境段常年仅能通行1000吨级船舶。西向川青、川藏综合运输大通道未贯通。北向广元至汉中通道能力日趋饱和。南向西部陆海新通道西线铁路通道技术标准偏低。东向成渝双核间通道能力不强、速度不快。
路网覆盖联通不够。快速网不够发达,仍有12个市(州)未通高速铁路、47个县(市、区)未通高速公路。干线网尚不完善,甘孜、阿坝未通铁路,市域(郊)铁路发展处于起步阶段,普通国省道技术等级偏低,成都都市圈城际快速通道“断头路”现象较为突出,川渝之间有18个普通国省道省际出口公路等级不一致,干线公路与城市道路衔接不顺畅。基础网覆盖仍然不足,39.1%的乡镇不通三级及以上公路,36.5%的30户及以上自然村不通硬化路。成都至攀西、川西北通道单一,川南至攀西缺少直连通道。
枢纽体系建设滞后。国际性枢纽竞争力不强,成都双流国际机场空域容量受限、国际航线占比偏低、货邮功能不强,中欧班列(成都)双向运输不平衡。缺乏东出北上全国性综合交通枢纽,泸州—宜宾、攀枝花全国性综合交通枢纽辐射带动能力弱。区域性综合交通枢纽基础设施不完善。综合枢纽港站建设滞后,仍有6个市(州)未建成综合客运枢纽,仅成都、遂宁建有多式联运货运枢纽,枢纽集疏运体系不完善,港口重点作业区高等级公路接入率仅67%,仅泸州港建有进港铁路。成渝地区枢纽港站分工协作有待加强。邮政快递枢纽布局尚需优化,区域性分拨中心建设相对滞后。
发展质量效益有待提升。部分城市公交线网覆盖不足,跨市域公交线路少、频次低;新能源汽车充电基础设施覆盖率低;乡村运输发展的长效机制有待完善;旅客联程联运水平不高,定制、预约、响应式等个性化服务覆盖不足。铁路和水运承担的货运量仅7%,多式联运、网络货运平台发展缓慢,快递服务覆盖深度不足。国家级创新平台数量不足,科研投入占比不高,在大数据、智慧交通、交通金融等领域缺乏人才和技术积累。综合交通运输地方性法规、规划、政策和标准体系不完善,跨部门联合执法、行业综合执法水平有待提高,交通运输市场监管、信用体系建设亟待加强。现代化公路养护管理体系、投融资体制等亟待创新突破。
二、形势要求
(一)阶段性特征
“十四五”时期是我国开启全面建设社会主义现代化国家新征程的第一个五年,是四川抢抓国家重大战略机遇、推动成渝地区双城经济圈建设成势见效的关键时期。面向未来,“一带一路”建设、长江经济带发展、新时代西部大开发形成新格局、黄河流域生态保护和高质量发展,以及成渝地区双城经济圈建设等重大战略交汇叠加,发展的战略动能将更加强劲;畅通国民经济循环促使区域经济布局和对外开放格局加快重塑,发展的战略位势将更加凸显;国家推动引领性创新、市场化改革、制度型开放、绿色化转型等重大政策交汇实施,发展的政策支撑将更加有力。总体判断,四川交通将进入“由蜀道通向蜀道畅跨越、由交通大省向交通强省跨越、由西部综合交通枢纽向国际门户枢纽跨越”的新阶段,呈现“五期叠加”的新特征。
基础设施补短板的黄金期。四川交通基础设施后续建设空间巨大、项目储备充足。中央坚持扩大内需战略基点,持续加大对成渝地区及川藏通道、西部陆海新通道、沿江通道等重大交通项目的支持力度,为四川交通基础设施集中建设、贯通成网、继续保持较快建设速度和较大投资规模创造了有利条件。
区域交通协调发展的关键期。“一轴两翼三带”区域经济布局正加速构建,交通建设主战场将更加聚焦城市群、都市圈,双核主轴提质扩能、成德眉资同城同网、川渝毗邻融合的交通项目亟待落地。同时,脱贫攻坚与乡村振兴有效衔接,革命老区、民族地区、脱贫地区、农村地区需要进一步消除交通瓶颈。
国际门户枢纽的跃升期。随着成自宜高铁、成达万高铁、川藏铁路、久马高速、九绵高速等进出川大通道项目加快建设,天府国际机场等枢纽港站项目建成投运,以及全国性、区域性综合交通枢纽的布局建设,四川将加速融入国家综合立体交通网主骨架,国内国际双循环门户枢纽的功能和整体能力将进一步提升。
交通融合发展的转型期。四川交通已进入由量变向质变转变的阶段,行业转型发展需要加快新旧动能转换,推动各运输方式一体融合、交通与关联产业跨界融合,以新型交通基础设施建设为重点,促进交通提效能、扩功能、增动能。
深化行业治理改革的攻坚期。大规模交通基础设施建设与发展要素约束趋紧的矛盾将更加明显,跨方式、跨区域、跨领域、跨产业的统筹融合与部门分割、业务分块的管理体制的矛盾将更加突出,新旧矛盾相互交织,亟需深化改革、优化政策、完善规制。
(二)方向路径
把握新发展阶段、贯彻新发展理念、融入新发展格局,是加快交通强省建设的主逻辑;促进高质量发展、建设现代化四川,要求加快构建现代化综合交通运输体系。四川交通运输肩负着重大时代使命。
必须充分发挥交通运输“先行官”作用,支撑四川融入新发展格局。厚植四川支撑国内大循环经济腹地优势,筑牢现代产业体系循环底盘,要求保持交通投资高位运行,发挥交通在拓展投资空间中的关键作用,推动交通打通断点、疏通堵点,提高内外经济循环的效率,保障产业链供应链安全。
必须构建外畅内联综合立体交通网,支撑打造高质量发展重要增长极和新的动力源。打造内陆开放战略高地和参与国际竞争的新基地,加快形成“一轴两翼三带”区域经济布局,要求畅通多向出川大通道,提升战略枢纽能级,提升城市群都市圈交通承载力、带动力,推动干支立体互联。
必须构建人悦其行的出行服务体系,支撑建设高品质生活宜居地。四川正处于集聚极化向转型协同的加速发展期,新型城镇化建设深入推进,人口流动加速、出行频次增加、消费结构与观念持续升级,要求精准配置交通资源和交通服务供给,增强人民群众出行获得感、幸福感。
必须构建绿色安全的交通体系,支撑建设更高水平美丽四川、平安四川。四川是国家战略大后方,是长江、黄河流域上游的重要生态屏障,自然灾害频发,要求加快实施进疆入藏战略通道,提升交通抗灾和应急保障能力,加快推进交通生态文明建设。
必须深化交通科技创新和治理变革,支撑建设具有全国影响力的科技创新中心和重大改革先行地。深入实施创新驱动发展战略,推动治理体系和治理能力现代化建设,要求四川交通主动转换增长动能,加大交通科技创新、管理创新,加速科技成果转化,提高现代化治理能力。
三、总体思路
(一)指导思想
以习近平新时代中国特色社会主义思想为指导,深入落实习近平总书记对四川和交通工作系列重要指示精神,全面贯彻党的十九大和十九届二中、三中、四中、五中全会精神和十一届省委历次全会部署,坚持新发展理念,坚持稳中求进工作总基调,以成渝地区双城经济圈建设为统揽,围绕四川在新发展格局中的定位精准发力,围绕“一干多支”精准施策,围绕交通强省建设总目标精准突破,围绕四川交通高质量发展精准投放,以加快打通“四向八廊”战略性综合交通走廊和打造国内国际双循环门户枢纽为牵引,协同推进铁路强通道、公路提品质、水运挖潜能、航空扩能级、邮政优体系,加快构建安全、便捷、高效、绿色、经济的现代化综合交通运输体系,为全面建设社会主义现代化四川当好先行。
(二)基本原则
系统谋划,远近结合。对标第二个百年目标和交通强省建设总目标,系统谋划五年发展规划和十五年远景目标,抓住成渝战略位势提升历史机遇,继续保持交通投资高位运行,加快推动“四向八廊”等重大交通基础设施项目落地建设。
区域协调,干支联动。将“一干多支”融入成渝地区双城经济圈建设,平衡好优势区域和欠发达区域的关系,支持城市群、都市圈提升枢纽能级和交通承载力,支持三州地区、农村地区补齐短板,提升供给体系对运输需求的适配性。
立体互联,统筹推进。坚持宜陆则陆、宜空则空、宜水则水,推动由各方式相对独立发展向一体化融合发展转变。坚持全要素、全领域并重,推动由铺摊子、上项目为主向建管养运全面发展转变,实现质量、效益、效率相统一。
集约绿色,安全发展。强化长江上游生态大保护,顺应国土空间治理转型,降低生态空间占用和资源能源利用,建立绿色低碳的交通发展模式。统筹发展和安全,牢固树立红线意识和底线思维,全面提升交通运输安全应急保障能力。
开放合作,融合创新。加大与周边区域协同开放力度,共畅国际运输通道和战略走廊。推动都市圈、川渝毗邻地区交通共商共建共享。推动现代化信息技术赋能交通,加强跨产业深度融合。推动交通与国土空间开发保护有机衔接。
(三)规划目标
到2025年,交通强省建设取得重大突破。初步建成“四向八廊”战略性综合交通走廊和成渝地区双城经济圈国际性综合交通枢纽集群,基本形成“123出行圈”和“123快货物流圈”,基本实现“快速网覆盖区县、干线网畅达乡镇、基础网连接村组”,为打造全国交通“第四极”奠定坚实基础。
设施网络迈上新台阶。全省综合交通线网总里程达到45万公里,进出川大通道达到53条①,东向沿长江综合交通走廊更加完善,西向川藏川青通道建设实现历史性突破,南向通道集群加速形成,北向通道能效显著提升。高速铁路覆盖13个市(州),高速公路覆盖152个县(市、区),内河高等级航道里程突破2000公里,民用运输机场建成及在建数量达到22个,乡镇通三级公路比重、30户以上自然村(组)通硬化路率达到65%。
枢纽位势达到新高度。成都向西向南开放国际门户功能大幅跃升,成都国际航空枢纽“两场一体”运营格局基本成型,旅客吞吐量达到1亿人次。全国性、区域性综合交通枢纽港站设施及集疏运体系进一步完善,综合货运枢纽市(州)覆盖率显著提升,实现轨道进枢纽机场、铁路进全国内河主要港口、高等级公路进全省港口重点作业区。
服务质效实现新提升。区际出行快速化、城际出行便捷化、城市出行绿色化、城乡客运一体化水平明显提升,国际、国内航线覆盖城市数量分别达到120个、180个。货运物流经济高效,集装箱铁水联运量年均增长10%,先进货运组织模式得到广泛应用,形成国际航线、国际班列、长江水运、陆海联运等多通道协同运行体系。
创新融合形成新优势。交通新基建取得突破,新技术与基础设施实现深度融合,精准感知、精确分析、精细管理和精心服务能力显著提升,重要节点交通感知网络全覆盖,智慧高速公路初具规模。行业治理实现智能协同,创新发展能力显著提升,“交通+旅游”“交通+装备制造”、枢纽经济、路衍经济等形成规模。
绿色交通取得新突破。运输结构进一步优化,铁路和水运承担货物周转量比例提升5个百分点,城市绿色出行比例明显提高。减污降碳协同控制,新能源和清洁能源装备全面推广,营运车辆、船舶单位运输周转量CO2排放分别下降4%、5%,交通装备污染排放强度持续下降。交通基础设施绿色生态保护和修复取得显著成效。
安全应急实现新进步。设施本质安全水平显著提升,全省90%以上地震重点危险区实现多路径连接②,全面消除四、五类桥梁(隧道)。加快形成职责明晰、反应灵敏、处置高效、科技先进的安全应急管理体系,较大以上事故得到全面控制。应急救援能力明显增强,应急物资、设备、运力储备体系进一步完善,应急救援队伍快速发展。
改革治理迈出新步伐。重大领域和关键环节改革取得重大进展,形成统一开放、竞争有序的现代交通市场体系,综合交通建设和运输协调更加顺畅。法治政府部门建设深入推进,综合交通运输法律规范体系、法治实施体系、法治监督体系和法治保障体系进一步健全。


“十四五”时期,综合交通建设完成投资1.2万亿元以上,其中公路水路7000亿元、铁路3000亿元、民航250亿元、轨道交通2200亿元。
到2035年,基本建成交通强省和现代化综合交通运输体系。全面建成“四向八廊”战略性综合交通走廊和成渝地区双城经济圈国际性综合交通枢纽集群,建成发达的快速网、完善的干线网和广泛的基础网,形成便捷顺畅、高效经济的客货交通圈,基本实现交通治理体系和治理能力现代化。


四、夯实重大战略交通支撑
(一)支撑全域开放发展
积极参与推动“一带一路”、长江经济带、西部陆海新通道建设,着力构建“四向八廊”战略性综合交通走廊,支撑形成“四向拓展、全域开放”立体全面开放新态势。深度融入东南亚南亚国际市场,南向进出川大通道新增8条、开工6条,合力建设西部陆海新通道,畅通公铁陆海联运通道。加快融入新亚欧大陆桥经济走廊,开辟进疆入藏战略通道,西向进出川大通道新增2条,加快打通成都至兰西城市群的铁路、高速公路通道,统筹推进川藏铁路、川藏高速及G318线等配套公路建设,实施G351夹金山隧道工程等项目。全面融入长江经济带发展,东向进出川大通道新增5条、开工6条,强化沿长江综合交通走廊,加快南北沿江高速铁路大通道建设,提升长江干线川境段和主要支流航运能级,开辟成都经达州至万州港铁水联运新通道,实现通江达海。积极融入中蒙俄经济走廊,北向进出川大通道开工2条,加快建设成都、万达开地区通往关中平原、京津冀的高速铁路大通道,提升川陕高速公路通道能力。
(二)支撑成渝地区双城经济圈建设
提升主轴通道能力,加快形成成渝双核间由三条高速铁路和四条高速公路构成的通道集群。推动川东北和渝东北、川南和渝西交通一体化发展,力争川渝间高速公路通道达到17条,加快消除普通公路省际“断头路”“瓶颈路”。优化“三带”通道结构,成德绵眉乐雅广西攀经济带重点扩容京昆高速公路、成昆铁路,开辟联系云南的高速公路新通道;成遂南达经济带加快建设成达万高铁、扩容沪蓉高速公路;攀乐宜泸沿江经济带加快贯通沿长江、金沙江高速铁路、高速公路大通道,联动推进岸线保护开发和航道港口建设,加快提升沿江区位和港口优势。
(三)支撑“一干多支”战略实施
推动成德眉资交通同城同网,依托成都都市圈“2环18射”铁路网、“3绕18射”高速公路网和“2轴31线”城际快速公路网,打造全域“1小时通勤圈”。促进成都平原经济区交通一体化发展,强化绵阳、乐山、雅安、遂宁与成都都市圈高效互联。强化五区协同通道支撑,力争到2025年川南、川东北、攀西、川西北至成都平原的陆路大通道能力分别提升20%、40%、70%、160%。
(四)畅通西部陆海新通道
开辟成都经泸州(宜宾)、百色至北部湾出海口西线主通道,扩能提升成渝铁路运输能力,打通并强化隆黄铁路通道,加快构建我省经贵州至广西北部湾港最近铁路货运大通道;进一步完善沟通西南和西北、衔接“一带”和“一路”的区域综合交通网络,形成四川“通疆达海”大循环大通道。持续优化铁海联运班列运营组织,稳定开行成都等枢纽至北部湾港口高频次班列直达线;加快陆路跨境通道建设,打造四川经广西、云南至越南、老挝等东南亚国家的跨境运输线路;创新“物流+贸易+产业”运行模式,促进通道交通物流经济深度融合发展。
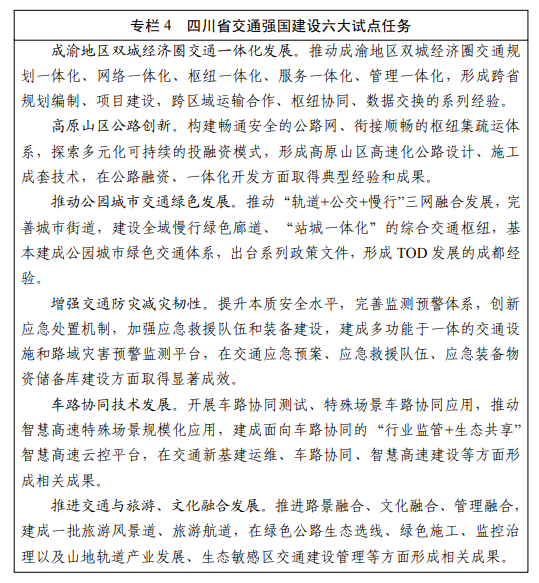
(五)推动交通强省建设
围绕“一流设施、一流技术、一流管理、一流服务”,高质量完成交通强国建设试点任务,推动跨区域服务一体化、高原山区公路多元可持续投融资模式创新、交通出行结构优化研究、交通监测预警体系建设、智慧高速全路段车路协同应用、交通文化传承发展、城乡交通运输一体化发展,形成一批先进经验和典型成果,争创交通强国建设示范区。分批次开展交通强市(州)、交通强县(市、区)建设。

五、建设综合立体交通网络
(一)建设发达的快速网
高速铁路。突破高速铁路瓶颈制约,打通多向出川高速铁路大通道,实施成达万、成自宜、渝昆、渝西等设计时速350公里的高速铁路项目,将成渝中线高铁打造为更高技术标准的高速铁路示范线路,全面融入国家“八纵八横”高铁网。打造轨道上的双城经济圈,加快城际铁路互联互通,实施成都都市圈环线铁路、绵阳至遂宁至内江铁路等项目。

高速公路。加快完善以进出川大通道为核心、城际互联为重点、县域覆盖为目标的高速公路网络。加密川黔、川滇、川陕、川渝省际通道,力争高速公路进出川大通道达到37条。推动高速公路向民族地区延伸,加快久马、九绵、沿江、西昭等国家高速公路待贯通路段建设。推进成渝、成绵广、成乐、成南、遂渝等交通繁忙路段扩能改造。推动城际高速公路建设,基本实现省内五大区域、区域内部城市之间直连直通。围绕成渝地区双城经济圈发展需求,规划研究一批高速公路项目,支持具备条件的项目适时启动建设。

民用航空。加快完善“干支结合、客货并举”的民用运输机场布局体系。提升成都国际航空枢纽能级,建成投运成都天府国际机场,提升双流国际机场保障能力,实施“两场一体”运营模式,加快成都航空货运枢纽建设,完善航空货运专用设施。加密支线机场布局,促进机场间功能互补、差异化发展、一体化协作。建设平安、绿色、智慧、人文“四型机场”。

(二)建设完善的干线网
加快川藏铁路、成都至兰州铁路成都至川主寺段、西宁至成都铁路等国家战略通道建设,着力构建西部陆海新通道西线铁路通道,推进既有线路扩能改造,把部分较低等级客货运线置换为高等级货运通道。实施成渝铁路成都至隆昌段、隆黄铁路隆昌至叙永段、成昆铁路峨眉至米易段扩能改造,协同推进黄桶至百色铁路建设,加快构建至北部湾、滇中的铁路货运通道。实施广巴、达万铁路扩能改造工程,畅通东向铁水联运通道。研究论证成都至格尔木铁路。

轨道交通。加快构建成都都市圈市域(郊)铁路网,推进成都至德阳、资阳、眉山的市域(郊)铁路建设。实施成都市城市轨道交通第四期建设规划,适时启动成都城市轨道交通第五期建设规划研究,着力推动线路向成都二、三圈层延伸。支持有条件的大中城市因地制宜适时发展轻轨、有轨电车、单轨、中低速磁悬浮、自动导向轨道系统等不同轨道交通制式。围绕“交通+扶贫”“交通+旅游”,推动山地轨道交通建设。

普通国省道。加快普通国省道待贯通路段和低等级路段改造,着力提升乡镇通三级公路比重,提高川渝毗邻地区干线公路省际联通水平,基本实现普通国道达到内地二级及以上、三州三级及以上标准,普通省道三级及以上比重达到65%。完善城际快速公路网络,加快打通天府大道北延线、梓州大道南延线、天府大道眉山段、成资大道等成都都市圈“断头路”,加快建设内自城际快速公路网。推进干线公路城镇过境段、城市出入口路段升级改造,消除城市内外衔接“肠梗阻”。建设一批跨江越岭长大桥隧,实施G351夹金山隧道工程等项目,加强既有越岭线的维护。创新高原山区高速化公路发展模式,推动高速化服务向山区延伸。提前开展一批普通国省道项目前期工作。

内河水运。制定“一江一策”实施方案,加快构建“一横五纵多线”航道网,协同推动长江干线航道扩能提升,有序实施嘉陵江、岷江、渠江航道梯级建设和航道整治,推动岷江全线达标、嘉陵江全线复航、渠江全线渠化,加强金沙江翻坝转运系统建设和库区航道整治,推动沱江、涪江下段与长江下游干支衔接,加强老旧船闸改造。深入推进全省港口资源整合,加快完善“两核四翼多点”港口体系,推进泸州港、宜宾港、乐山港一体化发展,推动广元港、南充港、广安港融入重庆港,加强专业化、规模化、现代化港区建设,完善公共锚地、水上服务区等设施。因地制宜建设旅游客运码头和库区便民码头。

(三)建设广泛的基础网
农村公路。实施撤并建制村畅通工程,实现有条件地区农村公路成网成环。实施乡村振兴产业路旅游路工程,提升乡镇对外畅通能力,支撑中心城镇培育。实施自然村通硬化路工程,扩大农村公路覆盖范围和通达深度。新建一批农村公路桥梁,建设通寺庙公路和森林防灭火道路。推进“四好农村路”示范创建提质扩面,争创“四好农村路”全国示范市和示范省,支持广安、遂宁等与重庆毗邻地区共建“四好农村路”示范区。

通用机场。加快构建五大通用机场群,按照统一规划、分步实施的原则,分阶段推进全省通用机场建设。按需布局若干用于农林、警巡、防灭火、旅游、应急救援的通用机场或停机坪。鼓励和支持支线机场增设通用航空设施,兼顾通用航空服务和保障。统筹推进固定运营基地、飞行服务站、通用航空油料储运等配套基础设施建设。积极拓展商务出行、飞行培训、低空旅游、应急救援等通航服务。

邮政快递。构建“一核九辅多点”⑤邮政发展总体格局,打造成都“中西部地区邮政快递枢纽中心”“面向亚欧的国际邮件快件集散中心”,完善南充、自贡、达州、绵阳、宜宾、泸州、广元(巴中)等地邮政快递转运(分拨)中心、仓储基地布局建设。强化邮政快递末端基础设施建设,深入推进“邮政在乡”,实施“快递七进”⑥“快递两进一出”⑦工程。完善多元化、智能化、集约化寄递末端服务体系,协同推进智能信包箱等末端设施建设,探索驿站代收、联收联投等多样化模式。
六、构建综合交通枢纽体系
(一)共建国际性枢纽集群
建设中国民用航空第四极,强化成渝地区机场协同运营,合力打造世界级机场群。加快建设成都中欧班列集结中心示范工程,共建中欧班列(成渝)运营平台,推动集结点、代理、运输、仓储、信息等资源共建共享。推动西部陆海新通道重庆物流和运营组织中心与成都国家重要商贸物流中心联动发展。共建长江上游航运中心,组建长江上游港口联盟,加强与上海国际航运中心合作,促进港口码头管理运营一体化,共同呼吁尽快启动三峡新通道建设前期工作。引导枢纽集群内不同类型的综合交通枢纽城市按照“一城一方略”统筹枢纽及集疏运体系建设。
(二)完善枢纽城市布局
成都国际性综合交通枢纽。以成都国际航空港、国际铁路港为龙头,公路港、内河港为支撑,打造泛欧泛亚有重要影响力的国际门户枢纽。推进成都天府国际机场、成都双流国际机场一体运营,推动成都打造全球性航空枢纽、洲际航空中转中心和货运中心。提升成都铁路主枢纽能级,优化公路客货运枢纽布局,将成都港打造为以客为主、兼顾货运的国际知名旅游港口。支持德阳参与成都国际铁路港大港区建设,畅通成德临港经济产业带。支持眉山建设川滇藏货物陆水转运中心,共建天府新区公园城市绿色交通体系。支持资阳建设成渝门户枢纽,共建国际临空经济区。
全国性综合交通枢纽。提升泸州—宜宾成渝地区南向开放重要门户枢纽功能,打造泸州长江上游航运贸易中心,拓展宜宾长江上游区域中心城市交通辐射空间。支持攀枝花建设四川南向开放门户枢纽,加快形成成渝经攀枝花至滇中通道群。支持达州建设东出北上综合交通枢纽,开辟东向铁水联运新通道,推动万达开区域交通统筹融合发展。支持广元建设成渝地区北向重要门户枢纽,拓展嘉陵江航运腹地范围,打造中欧班列(成渝)集结编组基地。
区域性综合交通枢纽。支持绵阳提升民用航空能级,完善军民融合交通保障体系。支持乐山参与共建巴蜀文化旅游走廊,推动乐山港升级打造为成都港。支持遂宁建设联动成渝的重要门户枢纽,推动遂潼川渝毗邻地区交通一体化发展。支持雅安打造川藏物资贸易集散地,建设绿色交通体系。推动内江—自贡交通同城化发展,支持内江建设成渝重要交通枢纽,支持自贡建设国家骨干冷链物流基地。支持南充建设成渝地区重要交通枢纽节点,提升成渝地区北部中心城市交通辐射带动力。支持广安打造川东渝北区域综合交通枢纽,推动全面融入重庆“1小时交通圈”,探索跨省域交通一体化发展。支持巴中建设成渝地区北向重要门户枢纽,夯实川陕革命老区振兴发展交通基础。支持甘孜、阿坝、凉山打造全域旅游交通体系,巩固交通脱贫攻坚成果,统筹推进川藏通道建设,强化战略通道安全保障能力,打通成渝至甘肃、青海的铁路、高速公路通道。支持凉山协同攀枝花建设四川南向开放门户枢纽,提升成渝昆走廊通道能级。
(三)推进枢纽港站一体发展
综合客运枢纽。推进综合客运枢纽多种运输方式统一规划、统一设计、协调建设,探索一体化运营机制。推动各运输方式等候区、售票区、停车场等功能合并布设,以及安检等设施设备共享共用,引导实现立体或同台换乘。进一步缩短中心城区至综合客运枢纽的到达时间以及中心城区综合客运枢纽之间的公共交通转换时间。打造成都天府国际机场、铁路天府站综合客运枢纽示范工程,实现天府国际机场与成自宜高铁、地铁18号线立体换乘,成自宜高铁、川藏铁路与地铁18、19号线立体换乘。建设一批与综合客运枢纽配套的道路客运站场。
综合货运枢纽。围绕全省“5+1”现代工业体系、“10+3”现代农业体系、“4+6”现代服务业体系布局,规划建设一批多式联运型货运枢纽。完善货运枢纽多式联运功能,促进综合货运枢纽各运输方式一体衔接、一站服务、设备共用,引导物流节点拓展冷链、邮政快递、电商等服务功能,推动重点综合货运枢纽预留应急物流功能。
集疏运体系。推进枢纽机场间、枢纽机场与大型铁路客运站间的轨道交通、高快速公路建设,提高枢纽之间中转效率。加强机场、铁路站场、港口、货运枢纽集疏运通道建设,扩大枢纽辐射范围。打通枢纽进出港“最后一公里”,加强进港铁路、进港公路建设。

(四)优化城市内外交通衔接
推进区域交通与城市交通规划编制实施有效衔接,统筹开展重点城市通道过境方案研究。推动干线铁路、城际铁路、市域(郊)铁路、城市轨道交通有效衔接,加强城市周边区域公路与城市道路高效对接,系统优化进出中心城区道路网络,减少过境交通与城市交通的交织干扰。统筹枢纽站场布局与周边区域开发建设,加强铁路、公路客运枢纽及机场与城市公共交通网络系统有机整合,构建以城市公共交通为主导的枢纽接驳体系。
七、打造人民满意出行系统
(一)优化出行服务网络
区际出行。优化国际航线网络,拓展洲际10小时航程圈和亚洲5小时航程圈,加密至北美、欧洲、澳洲、东南亚、南亚航线。完善省际航线网络和国内大中城市干线网络,扩展支线航空网络。统筹军民航发展需求,优化空域结构,提升空域资源配置使用效率。发挥高铁核心竞争优势,打造“一日往返”“组合接续”等产品,开行到北京、上海、广州等方向梯次动车产品。
城际出行。构建与区域协调发展相适应的多层次城际客运出行网。进一步加密城际间高铁(动车)频次,发展大站快车、站站停等多样化服务,加快形成成都平原“环+射”铁路公交化开行格局。深化城际道路客运班线公交化改造,推广跨省、跨市公交路线。优化高速公路交通管控措施,提升路网运行效率,提高出行服务品质。发展支线航空,开行省内机场间直飞航班,推进低成本等航空服务差异化发展。


城市出行。成都都市圈重点打造“轨道+公交+慢行”三网融合出行体系,实现成都市城市轨道交通在公共交通中的分担率不低于50%。地级市推进“公交+慢行”网络融合建设,确立大中运量公共交通在城市交通系统中的骨干地位,实现城区人口100万以上城市公共交通机动化出行分担率不低于65%。县城构建以城市公共交通为主体,步行和自行车交通为重要补充的绿色出行体系,鼓励发展网约、共享、定制等服务新模式。合理配套停车设施,有效缓解停车难问题。
城乡客运。鼓励有条件的地区进行全域公交化改造,积极创建国家城乡交通运输一体化示范县。创新农村客运运营模式,完善服务标准和支持政策,推进“金通工程”全域覆盖和样板创建。深化实施“春风行动”。实施平安渡运工程。继续开好成昆铁路“慢火车”。

(二)提升客运服务品质
加快旅客联程运输发展。建设异地候机楼和高铁无轨站,创新发展“空铁通”“空巴通”、公铁联运、枢纽专线等服务产品。推进综合客运枢纽内安检、票检模式创新,促进安检互认、票制互通。鼓励打造“出行即服务(MaaS)”平台,推动联运经营人整合各种出行方式,为公众出行提供一体化方案、“一站式”服务。
推广先进适用客运装备。积极支持时速400公里级高速轮轨客运列车、山地齿轨列车、中低速磁悬浮列车等新型轨道交通客运装备研发应用。加快新能源客车及成套技术装备推广应用,推广经济适用的农村客运乘用车型。发展适合地方水上旅游特色的船型。推动国产大型民用飞机和通用航空器应用。
加快道路客运转型升级。推动道路客运站因地制宜拓展物流、公交、邮政、旅游等功能,实现“一点多能、多站合一”。逐步取消跨省800公里以上道路客运班线,推广道路客运分段式接驳运输。推动运游融合,鼓励开通机场、铁路站至景区景点的旅游直通车。加快推广定制快客、旅游专线、通勤包车等道路客运新模式。
八、完善经济高效货运系统
(一)优化货运服务网络
物流枢纽。充分发挥成都、遂宁、泸州、达州、攀枝花在全国物流网络中的关键节点、重要平台和骨干枢纽作用,基本形成以国家物流枢纽为核心的现代化物流运行体系。推进宜宾、自贡、内江、广元、南充、乐山、绵阳等城市建设具有国际物流集散、分拨、存储、转运等功能的区域级物流枢纽。建设成渝双城配送中心、国际公路货运中心,布局成都、广元、绵阳等高铁货运物流基地,完善冷链物流基地设施条件,加快数字物流贸易港体系化建设,打造全国物流高质量发展示范区。

货运网络。加快“Y”字形全球航空货运网络布局,吸引全货运航空公司在川设立基地,鼓励开行全货机国际航线,新增北京、上海、拉萨、广州、乌鲁木齐等全货机航点,形成“腹舱+全货机”协同发展的航空货运格局。统筹优化中欧班列(成渝)往返线路和运力,扩大成都国际铁路港多平台集成优势,加快形成经新疆、内蒙古、云南及北部湾港、长三角“多通道跨境、多口岸过境”的国际班列大通道。创新“蓉桂新”“蓉桂港”铁海联运,加密“蓉欧+”东盟国际铁海联运班列,常态化开行达州—万州江铁联运班列。拓展至东南亚、中亚的跨境直通国际道路运输服务,建设南向跨境公路运输平台,培育巩固经广西、云南至东盟跨境道路货运线路,做大做强“东盟班车”。建设以泸州、宜宾、乐山、广元、南充、广安为主要节点的长江水运物流网络。构建“干线多式联运+区域分拨”物流网络。强化干线运输与城市末端配送有机衔接,完善县乡村三级物流网络。深化交邮合作,依托乡村运输“金通工程”提升农村地区快递快件覆盖深度。
(二)推进货运降本增效
优化货运组织模式。积极发展铁水、公铁、空铁等联运服务,深入推进多式联运示范工程。建设铁路“无水港”。培育壮大多式联运经营人。推行“铁路+”多式联运“一单制”,依托现有物流公共信息平台、铁路信息系统等,建设全省多式联运物流信息化平台。支持发展集装箱与挂车共享、长途接驳甩挂等集约化组织模式。协同重庆开通运营货运水上穿梭巴士和“川渝外贸快班”。推广网络货运、高铁货运。积极发展冷链物流。创新城乡物流集中配送、共同配送、分时配送等新模式。
推动货运装备升级。推广应用高速货运动车组和快捷货运列车。促进集装化、厢式化、标准化运输装备应用,加快运载单元、快速转运设备、专用载运机具等升级改造。促进货运车辆标准化车型更新改造,推进水系或区域内运输船舶标准统一,推广应用江海直达船型。鼓励新型冷链、驮背运输、跨境联运及特种货运等新型专用车辆的应用。
深化制度性降本。完善证照和许可程序,规范道路货运市场秩序,继续加强信用治超,优化城市配送车辆通行停靠管理。深入实施减税降费措施,深化实施高速公路货车差异化收费政策,规范铁路专用线代维收费以及短驳服务收费行为,进一步规范港口经营服务性收费,落实成都航空货运枢纽建设扶持政策。
九、推动智慧创新赋能交通
(一)发展智慧交通
强化北斗卫星导航系统、高分辨率对地系统在交通基础设施调查核查、线路灾毁损失评估、重大建设项目监管、关键设施形变监测、辅助交通BIM(建筑信息模型)设计、道路运输、智能航运等领域的应用,提升集成管理、智能分析和预警预告能力。推广应用新一代空管系统,加快部署智能安检、机场自动化调度等智能服务设施,探索实现机场“一脸通”。开展智慧高速、智慧旅游公路试点工程建设。推进航道数字化改造。推进枢纽智能化改造,建成南充现代物流园、达州秦巴物流园、西南(自贡)无水港等智慧物流园区。打造智能运输服务网络和智能监管系统,建设综合交通运输大数据体系,提升网络安全防护能力。支持遂宁建设全国ETC智慧停车试点城市。

(二)提升创新能力
加快推进国家川藏铁路技术创新中心建设,汇聚国内外优势创新资源,支撑川藏铁路工程建设、装备制造和运营管理,构建创新产业辐射集群,为全省经济高质量发展提供科技支撑。加强科研创新平台建设,积极打造一批国省级轨道交通领域制造业(技术)创新中心、工程(技术)研究中心、重点实验室、企业技术中心等;加快推进“公路建设与养护技术材料及装备交通运输行业研发中心”、“BIM技术应用行业研发中心”等重要科研平台建设,力争建成国家级科研平台;建设中国民航高原医学研究中心、航空发动机维修实训基地、民航飞行技术与飞行安全重点实验室等民航创新平台,创建国际一流的民航科技创新示范区。在智慧交通、综合交通规划、大数据应用、交通装备智能制造、交通基础设施性能提升等领域申报创建一批科研平台。攻克高原山区道路交通建设、交通防灾减灾等关键技术。强化协同创新能力建设,深化产学研用协同创新,组建四川省交通运输产业技术创新联合体,抢抓国家科技创新中心、川渝科技创新中心建设等重大机遇,推动跨行业、跨区域科研平台共建、共享、共用。
十、促进交通绿色低碳发展
(一)推动节能降碳
制定交通运输“碳达峰”行动方案。持续推进运输结构调整,加快“公转水”“公转铁”,减少公路大宗货物长距离运输比重。加大新能源和清洁能源车船装备推广应用力度,布局高速公路、国省道沿线和综合客货枢纽充电、换电、加氢基础设施,形成连接全省主要城市的城际快充网络;聚焦重型卡车、大型客车等重点领域,大力推广电动汽车换电模式。推广“碳惠天府⑧”,引导居民绿色出行,开展绿色出行创建行动。大力发展城市绿色货运配送。严格落实碳排放控制政策,建立绿色低碳交通统计监测核算体系。
(二)加强生态保护
集约利用土地、通道线位、岸线等资源,鼓励公路和铁路共用稀缺线位,统筹布局过江通道,促进航道、锚地和引航等资源共享共用。加强老旧设施更新利用,提高不可再生资源利用效率。严格落实生态保护和水土保持措施,推进生态选线选址,强化生态环保设计,推进绿色施工。严格实施生态修复、环境治理与土地复垦,加快绿色基础设施建设,构建生态绿色景观廊道。
(三)强化污染治理
深入推进营运车辆污染治理,加快老旧营运柴油货车淘汰更新,打好柴油货车污染治理攻坚战,全面实施汽车排放检测与强制维修制度,健全车辆绿色维修体系。开展“绿水绿航”专项行动,深入开展非法码头和涉砂船舶整治,促进港口岸电设施普及,深入推进船舶排放控制区实施,强化港口船舶污染物分类接收、分类转运、分类处置体系建设。推进机场设施“油改电”建设,全面规范实施飞机辅助动力装置替代,妥善处理好大型机场噪声影响。持续推进枢纽场站等场所污染治理。推进邮件快件包装绿色化、减量化和可循环。

十一、提升交通安全应急能力
(一)提升交通本质安全
提升灾害频发地区路网韧性和可靠度,构建“生命线”交通网络,加快交通基础设施灾后恢复重建,推进具备条件的节点之间迂回路线建设。加快新型材料及建造技术的推广应用,优化工程防灾减灾设计,加强项目安全性评价,提升基础设施使用寿命和抗灾能力,打造平安百年品质工程。强化设施设备运行监测,加强重点路段、重要节点的灾害防治、安全隐患整治和灾害监测预警能力建设。深入实施公路安全生命防护工程、危旧桥(隧)改造工程。推进老旧闸坝除险加固,完善防范船舶碰撞桥梁设施。
(二)强化安全生产管理
严格落实企业主体责任,完善安全生产责任体系,加强企业源头管理,强化安全生产清单制管理,积极推进企业安全生产标准化建设和诚信体系建设,严格落实政府的属地监管责任和行业管理部门的行业监督责任,健全安全生产管理制度和标准规范,健全安全风险分级管控和隐患排查治理双重预防机制,强化安全风险管控和事故隐患排查治理,完善联合执法和安全责任追究机制,实行安全生产“一票否决”。增强科技兴安能力,推动铁公水航邮安全信息共享,加强路网、车辆、船舶安全运行监测预警管控。加强重点领域安全综合治理,强化铁路沿线环境、城市轨道交通保护区、网约车、道路客运、危化品运输、寄递渠道等安全管控,推广应用道路运输主动安全智能防控系统。提高驾驶员安全文明素养。
(三)完善应急保障体系
构建部门联动、多式协同、多方参与的综合交通应急管理体制机制,优化交通应急预案体系,完善全省综合交通运输运行调度和应急指挥平台。推动“5+8+N”交通应急物资储备中心和直升机救援力量建设,强化交通应急物资、设备储备,加强应急救援队伍建设。加强地震、地灾、洪灾、森林火灾、危化品运输泄露、重大疫情等领域的应急救援和运输保障演练。健全战略物资运输保障能力,提升供应链、产业链安全保障水平。

十二、发展交通产业和新经济
(一)做强交通产业企业
以新型轨道交通和高科技产业为重点,培育未来轨道交通新的增长点,完善四川轨道交通全产业链格局,培育山地齿轨列车、中低速磁悬浮等新型轨道交通高新技术产业,加快新型轨道交通列车研发和运营保障基地建设,实现就近制造、就近运输、就近维护。紧抓川藏铁路建设带来的科技研发和全产业链技术创新机遇,带动成都都市圈轨道交通产业升级,加快打造成都都市圈世界级轨道交通产业高地。发展智慧空管、智能安检、智能运维等技术装备和航空发动机整机制造产业,打造具有国际竞争力的民航产业集群。培育壮大新能源与智能网联汽车产业、交通施工与应急抢险装备产业,带动“四川制造”提质升级。加大国有资产重组整合力度,做大做强交通、物流骨干企业。依托“交通+邮政”推动线上经济发展,打造年寄递量超亿件的川货寄递品牌。
(二)培育枢纽廊道经济
推动枢纽港站与周边土地综合开发利用,优化城市空间布局结构,引导产业聚集发展,优化供应链体系,培育枢纽新经济。打造东部新区、资阳临空经济区航空产业体系,发展航空设备制造及维修、电子信息、航空物流等关联产业。发展成都国际铁路港经济开发区临港制造、先进材料、商贸物流等产业,加速形成“买全球、卖全球”资源配置和加工制造能力。推动轨道交通枢纽TOD(以公共交通为导向的开发)综合开发,以龙潭寺、天府站等TOD项目作为试点,全力打造站点与周边地块统一规划、统一设计、统一建设、统一运营的TOD综合开发模式,形成轨道交通产城一体发展典范。构建布局合理、服务人本、功能特色、管理智慧、发展绿色、经营多元的高速公路服务区体系。建设内河航运服务集聚区,推动川南临港片区港产城一体化融合发展。
(三)深化交通旅游融合
整合交通与旅游文化资源,建设巴蜀文化旅游走廊,形成多行业共赢发展新局面。推进重要景区通景路建设,扩大农村地区旅游景点公路连通,在有条件的地区形成旅游环线,实现景区内外交通高效衔接转换。构建旅游风景廊道体系,打造“大九寨”“大峨眉”“大香格里拉”等旅游精品线路,建成王坪至通江“红色记忆”主题高速公路,实施长征干部学院交通配套工程。拓展交通设施旅游服务功能,加强客运枢纽和港站景观文化设计,延伸文旅休闲、商务等功能,共享交通、旅游数据。创新特色旅游交通产品,推动旅游专列、水上旅游、低空旅游、汽车摩托车运动发展,布局建设一批自驾车房车营地,擦亮“夜游锦江”“夜游三江”“夜游嘉陵江”“夜游釜溪河”名片。

十三、健全行业现代治理体系
(一)深化重点领域改革
推进综合交通运输管理体制改革,完善“大交通”协同组织、协同发展的机制,形成铁、公、水、空、邮“五位一体”的综合交通运输发展格局,建立跨部门、跨区域的常态化综合交通运输发展协调机制,形成川渝毗邻、成德眉资等区域交通协同治理样板。扩大包括第五航权在内的国际航权开放。推进机场、铁路和港口口岸开放,提升成都双流国际机场口岸能级,加快建设成都天府国际机场、九寨黄龙机场航空口岸,争取在符合条件的地区布局更多航空口岸,支持成都国际铁路港、泸州港、宜宾港拓展口岸功能。探索建立铁路运输市场化与政府购买服务相结合的定价机制。推进多层次轨道交通网络运营管理衔接融合,研究建立一体化建设运营机制。推进空域管理、时刻分配、机场收费等体制机制改革。深化低空空域行业改革。建立内河航运通航建筑物联合统一调度机制⑨。推进交通公共基础设施资产管理制度化、规范化。深化出租车行业改革。
(二)强化基础设施管养
加强基础设施管养。落实全寿命周期养护和预防性养护理念。推动铁路工电供⑩综合维修养护一体化管理,推动铁路基础设施和移动装备由“计划修”向“状态修”转变。加强公路日常养护工作,强化常态化预防性养护,科学实施大中修工程,提高养护机械化、专业化能力,保持高速公路总体路况优等,促进普通公路路况从总体良等向优等迈进。加强内河航道常态化养护,加大通航建筑物、港口、锚地等养护投入,探索以砂养航路径,强化疏浚砂综合利用。加强机场跑道、停机坪等养护管理。
推广绿色养护技术。加大“四新技术”推广力度,推动养护机械化、标准化、绿色化、智能化,加速推广废旧路面材料在低等级公路面层中的循环利用,大力推广沥青温拌、路面冷修补、隧道节能照明等养护技术,鼓励交通安全附属设施等旧材料循环利用,培育路面材料循环利用企业。
健全管养体制机制。完善涵盖养护作业管理、市场管理、技术管理以及运营服务等的养护管理制度体系。加强养护科学决策,完善路况定期检测评定机制。推动农村公路“网格化”管理,完善县乡村三级管养体系,落实“路长制”。加快公路水路养护市场化进程,形成市场准入退出机制,建立政府与市场分工合理的养护生产方式。强化不同运输方式关联设施养护管理的协调联动。
(三)推进法治交通建设
持续深化交通运输法治政府部门建设,健全完善法规制度体系、依法决策体系、行政执法体系、行业监管体系、法治宣教体系和矛盾纠纷预防调处体系。不断深化法治型决策机制、法治型行政机关、法治型执法队伍建设。强化重点领域地方性法规制修订,积极开展交通行业涉新业态等交通立法项目储备。研究制定重大决策事项目录公开制度,严格重大行政决策程序,加强重大行政决策实施情况跟踪评估。深化交通运输综合行政执法改革,推进“三项制度”落实,加强行政执法标准化暨“四基四化”建设。
(四)优化行业营商环境
健全市场治理规则,做好市场培育监管,构建统一开放、竞争有序的现代交通市场体系。深入推进简政放权,实施责权清单调整,加大“直接取消审批”“实行告知承诺”“优化审批服务”三种改革方式应用力度,全面推行“证照分离”改革,切实降低制度交易成本。深入推进政务服务标准化建设,纵深推进“一网通办”前提下的“最多跑一次”改革,力争省、市、县三级审批和服务事项实现全国全过程网上办理。加强事中事后监管,全面构建以“双随机、一公开”⑪监管为基础,以重点监管为补充,以信用监管为核心的新型监管体系。深入推进“信用交通省”建设。
(五)加强交通文化建设
践行社会主义核心价值观,推动“两路”精神在四川传承弘扬,讲好其美多吉雪线邮路、川航英雄机组等新时代交通楷模故事,培树交通行业先进典型。结合历史遗存、超级工程等,深化实施交通文博工程。提升交通参与者文明素养,深化文明交通、文明出行、安全出行宣传教育,促进全社会交通文明发展进步。
十四、环境影响评价
(一)环境现状
1.环境质量状况
根据《2019年四川省生态环境状况公报》,2019年全省环境质量状况良好。2019年长江干流(四川段)、黄河干流(四川段)、金沙江、嘉陵江水系优良比例为100%,岷江和沱江水系优良断面占比分别为84.2%和77.8%,无劣Ⅴ类水质断面。全省21个市(州)政府所在地49个集中式饮用水水源地共计48个断面(点位)中有47个断面(点位)所测项目达标(达到或优于Ⅲ类标准),达标率97.92%;21个市(州)144个县的212个县级集中式饮用水水源地共计216个(地表水181个,地下水35个)监测断面(点位)所测项目全部达标(达到或优于Ⅲ类标准),水质达标率为100%。全省城市平均优良天数率为89.1%,9个农村区域环境空气质量较好,全省总优良率为95.1%,六项空气质量指标全面达到二级标准。全省声环境质量处于二级“较好”水平,郊区(市)县各类功能区声环境质量达标。
2.生态环境敏感目标
四川省共有国家和省级自然保护区95处、世界自然与文化遗产5处、国家和省级风景名胜区94处、国家和省级森林公园106处、国家和省级地质公园30处、国家和省级湿地及湿地公园64处,县级及以上集中式饮用水水源地约284处,永久基本农田520.3万公顷,生态保护红线14.8万平方公里。
(二)环境影响分析
1.规划生态影响分析
规划建设的铁路、公路、普通国省道等陆路交通线网涉及面积大。通过空间位置分析,发现可能涉及的森林生态系统8万公里左右,草地生态系统2.5万公里左右,可能影响多处国家公园、自然保护区、森林公园、风景名胜区、水产种质资源保护区及世界文化与自然遗产地、重要湿地等生态敏感目标。通过进一步的路线空间缓冲分析,规划项目涉及保护地的部分线路(枢纽),可通过选址选线时的方案优化实现对生态环境敏感目标的有效避让。其中,可能有17个新增铁路、公路、航道等涉及1个国家公园和17个自然保护区,长度累计约3700公里。需在下一层次规划或工程方案中实施更大范围的空间调整,或采取生态环境影响小的工程形式。部分航道项目也涉及部分自然保护区和水产种质资源保护区,需通过下阶段优化选址、控制航道整治工程规模、建设洄游通道等措施,尽可能保障水生生境完整性。
2.环境影响分析
水环境影响分析。规划的基础设施运营后将排放一定量的污染物,可能改变部分流域水环境格局,虽在妥善处理情况下总体影响不大,但需引起高度重视,严格控制污染物排放,避让自然保护区和水产种质资源保护区,切实加强重要水域的生态环境风险防控。
大气环境影响分析。按既有排放水平测算,规划实施后排放量将有一定增长,NOx排放量预计将占未来全省总排放量的25%左右,其中公路污染物排放总量高于其他交通运输方式,但在进一步强化机动车污染治理的情况下,公路运营期间不会对沿线环境空气质量和重要的大气功能区造成明显影响。同时,在实施运输结构调整、能源清洁化和电动化、排放控制技术进步等多种政策措施的情况下,随着清洁能源车占比越来越高,路网规划对空气质量的影响将逐渐减少。如考虑未来交通运输装备排放标准的不断加严,单位排放强度的不断降低,交通排放总量将会进一步大幅削减,总体大气污染排放影响较小。
噪声环境影响。经分析,铁路、公路、水运、枢纽等在距交通基础设施中心线200米处,昼间噪声基本可以达标,但是公路和铁路夜间噪声可能超标,在采取声屏障等声环境保护措施后影响可以减轻。民航的噪声影响范围大于其他几种交通方式。总体上看,综合考虑选线避让、路线因素、路基因素、障碍物因素和防噪设施有效性后,规划实施引起的噪声环境影响较小。
(三)承载力分析
本次规划实施需要新增占地约10万公顷,存在一定的用地压力,但总体仍在可接受的规模内,实施过程中还需要采取廊道综合利用和多种工程措施进一步强化节约集约利用水平。规划实施后,预计交通能源消费量将达到约2800万吨标准煤,占2020年四川省能源消费总量的13%。随着公路和铁路载运工具电动化和电气化率的增长以及新能源的利用,交通能耗将进一步降低。总体上,能耗、碳排放和用水量对于规划实施影响较小,基本协调。
(四)协调性、一致性分析
本规划与《交通强国建设纲要》《四川省城镇体系规划(2014—2030年)》及正在编制中的四川省国土空间规划、“三线一单”等有效衔接,符合国家生态文明建设和交通强国发展战略的具体要求,对于推动四川省交通行业践行绿色发展,实现高质量发展具有积极的促进作用。但规划实施将不可避免地对生态环境和自然资源等造成一定影响,下一步需与国土空间规划、“三线一单”、生态保护规划等相关规划和要求进一步加强协调衔接,努力提高规划方案的环境友好度。
(五)环境合理性分析
本次规划充分发挥公路、铁路、水运、民航各交通方式比较优势,统筹各运输方式间交通基础设施空间配置,强化各方式有机衔接、优势互补和融合发展,有助于资源节约使用和能源利用效率的提高,总体有助于改善环境质量,维护生态系统良性发展。规划提出坚持推进绿色智能交通建设,加强生态环境保护,减少对生态脆弱区、环境敏感区的破坏,通过局部线路调整、环境补偿等措施避免或减少对自然保护区等生态敏感区以及其他环境敏感目标的影响,符合生态环境保护有关要求。综上,虽然规划新增交通基础设施具有一定的生态环境影响,但在采取一定措施后,规划实施不会对区域重要环境敏感目标和重要保护对象产生显著不可逆影响。
(六)环境影响减缓措施
从空间管制规避环境影响和生态破坏,所有综合立体交通基础设施建设项目选址应符合国土空间规划、产业发展规划、环境保护规划等要求。依据空间管制红线实行分级分类管控。国家公园、自然保护地、风景名胜区、重要湿地、饮用水水源保护区、生态公益林、水源涵养区、洪水调蓄区内实行有限准入的原则,严格限制有损主导生态功能的建设活动。推进绿色交通基础设施建设,将绿色交通标准纳入环境准入的门槛条件。严格建设项目用地标准控制,大力推广节地技术和节地模式。
合理利用资源,提高能源利用效率,促进自然资源保护。优化国土空间开展格局,完善土地节约利用体制,全面推进节约集约用地,控制土地开发总体强度。严格控制水资源利用总量,提高交通基础设施节水水平。加强对能源消耗总量和强度“双控”管理,提高清洁能源使用比例。
按照环境质量不断优化的基本原则,以改善环境质量为目标,衔接大气、水、土壤环境质量管理要求,严格交通基础设施建设运营的环境质量底线管理。在建设期,关注地表水、地下水、取弃土场的污染;在运营期,关注运输产生的大气和噪声污染,防范水环境风险。
(七)评价结论
规划贯彻了“创新、协调、绿色、开放、共享”的新发展理念,完善了四川省综合交通发展布局,统筹公路、铁路、水运、民航、邮政等多种运输方式,大幅提高了综合交通运输效率和资源利用效率。规划与《交通强国建设纲要》《成渝地区双城经济圈建设规划纲要》等及已经发布的“三线一单”等有效衔接,符合国家生态文明建设和交通强国发展战略的具体要求,对于推动四川省实现高质量发展具有积极的促进作用。
规划实施可能会对四川省部分区域生态环境产生影响,主要体现在资源占用、生态影响和污染排放三个方面。即:需要消耗一定的土地、通道资源,消耗能源并产生碳排放;可能对局部陆生和水生生态产生一定影响,对部分自然保护区、水产种质资源保护区、饮用水水源保护区、基本农田等环境敏感目标,以及生态保护红线产生一定空间影响;产生的废气、污水、噪声等污染物,可能对环境和人群健康带来一定损害。
经综合论证,规划的规模、布局、结构、时序等环境合理性较充分,资源能源消耗、生态影响和环境影响总体符合“生态保护红线、资源利用上线、环境质量底线、环境准入清单”的基本要求,重点项目安排合理。通过严格实施规划和建设项目环境影响评价制度,落实“三线一单”要求,加强交通基础设施节能环保和风险防控能力,规划实施产生的不利环境影响总体可控。在严格落实规划评价提出的各项环境保护措施,集约利用资源,最大限度避让环境敏感区,严格控制环境污染的前提下,规划实施不存在重大资源环境制约因素。从环境保护角度考虑,规划可行。
十五、保障措施
(一)加强组织领导
坚持党的全面领导,健全“政府主导、分级负责、社会参与、部门联动”的规划实施机制。强化省综合交通建设和运输协调领导小组的领导、协调、督促作用,着力解决重大问题;发展改革、财政、自然资源、生态环境、交通运输等部门分工负责、协同推进重大项目。地方各级人民政府要落实主体责任,紧密结合地方发展实际,细化落实本规划确定的主要目标和重点任务,将本规划明确的重大政策、重大项目、重大改革举措纳入各地发展规划。
(二)科学组织实施
交通运输厅、省发展改革委要制定具体项目清单,优先考虑经济社会综合效益良好、路网效益提升显著、要素保障有力、前期工作推进顺利的项目,按照续建、确保开工、力争开工和加快前期分类确定项目,每年制定实施年度目标任务计划,推动五年规划项目落地落实;加强规划实施过程跟踪和监测评估,及时开展年度监测分析、中期评估和总结评价,运用信息化手段提高规划实施监测效率,建立政府资金与绩效评价挂钩机制,根据执行情况统筹年度资金安排。
(三)强化资金保障
推动《四川省交通运输领域省与市县财政事权和支出责任划分改革方案》落实落地。健全政府引导、分级负责、多元筹资、风险可控的资金筹措机制,健全与项目资金需求和期限相匹配的长期资金筹措渠道。发挥政府投资撬动作用,积极争取中央预算内基本建设资金、车购税补助地方资金等专项资金和新增政府债券额度;统筹安排省级预算内基本建设资金、省级交通专项资金、省级铁路建设专项资金等,发挥好交通投资基金作用;鼓励市县统筹安排地方政府债券资金,支持符合条件的交通基础设施项目建设,用好“专项债券用作重大项目资本金”政策;积极拓宽投融资渠道,规范有序推进政府和社会资本合作。支持金融机构为市场化运作的交通项目提供融资,推动基础设施领域不动产投资信托基金;支持企业按市场化方式设立铁路发展基金,提升资金筹措能力。研究完善跨区域交通项目财政协同投入机制,探索统筹交通沿线用地综合开发增值收益支持交通发展。
(四)强化要素保障
加强交通运输与发展改革、财政、自然资源、生态环境等政策协同,优化项目审批流程,保障重点项目和试点示范协调推进。强化交通基础设施与国土空间规划、“三线一单”划定的有效衔接,充分预留廊道资源。落实生态保护红线管控措施,研究应用不可避让生态保护红线项目“无害化”穿(跨)越技术,将绿色交通标志纳入环境准入的门槛条件,加强对能源消耗总量和强度“双控”管理,强化与大气、水、土壤环境质量管理要求的衔接。探索建立跨区域盘活空间资源的土地管理机制。落实市县政府在征地拆迁、建材供应保障等方面的主体责任,鼓励国有企业、地方平台公司参与砂石资源采矿权市场竞买,定向限价保障重点交通建设项目砂石供应。推进交通新型智库建设,加大高精尖缺科技人才培养引进,加大民族地区、基层一线的人才支持力度,全方位培养、引进、用好人才,充分发挥人才第一资源的作用。
①进出川大通道数量:指铁路、高速公路进出川通道建成数量与内河高等级航道通航数量的总和。其中,铁路进出川通道达到12条、新增1条,高速公路进出川通道达到37条、新增13条,内河高等级航道达到4条、新增1条。
②地震重点危险区多路径连接:全省地震重点危险区内的73个县(区、市),满足以下2个条件的视为多路径连接——县域通高速,县域通铁路,县域有机场,连接县城的普通国道达到内地二级、三州三级及以上标准,普通省道达到三级及以上标准(未通高速、铁路、民航的县,需由2条及以上达标的普通国省道连接)。
③重点领域北斗系统应用率:重点领域指重点运营车辆、邮政快递自有干线运输车辆,应安装具备卫星定位功能船载设备的客船及危险品船等。
④城区常住人口100万以上城市新能源公交车占比:全省市辖区城镇人口达百万人及以上的地区有7个,分别是成都市、绵阳市、宜宾市、南充市、泸州市、达州市、自贡市;新能源公交车占比指新能源公交车占所有地面公交车辆的比重。
⑤一核九辅多点: 1 个国际性(成都)、 1 个全国性(南充)、 8 个区域性(绵阳、 宜宾、 广元—巴中、 遂宁、 达州、 泸州、 攀枝花、自贡)和多个区域性次级邮政快递枢纽。
⑥快递七进: 支持快递服务进政区、 进园区、 进商区、 进校区、 进小区、 进景区、 进郊区。
⑦快递两进一出: 快递进村、 进厂、 出海。 完善县、 乡、 村快递物流体系, 打造“工业品下乡”和“农产品进城”双向流通渠道, 有效对接农产品市场(基地), 拓展农产品、 农资、 农村消费品流通加工、 仓储配送等功能, 服务产地直销、 订单生产等农业生产新模式, 推进快递进村; 促进快递业与制造业深度融合发展, 形成覆盖制造业的供应链服务能力, 培育仓配一体化、 入厂物流、 国际供应链等融合发展模式, 推进快递进厂; 大力发展航空物流枢纽, 推进中欧班列运邮常态化, 构建国际寄递物流体系, 推进快递出海。
⑧“碳惠天府”: 由成都市于 2020 年提出, 为中小微企业、 社区、 家庭和个人的节能减碳行为进行具体量化和赋予一定价值, 并建立以政策鼓励、 商业激励和碳减排量交易相结合的正向引导机制。
⑨通航建筑物联合统一调度机制: 通过设立联合调度中心, 实行通航建筑物联合调度, 实现船舶“一次报闸, 全线通过”,从而提高船舶过闸效率、 缩短船舶过闸时间。
⑩铁路工电供: 铁路系统中的工务、 电务、 供电系统。
⑪双随机、 一公开: 在监管过程中随机抽取检查对象, 随机选派执法检查人员, 抽查情况及查处结果及时向社会公开。





